Texas Instruments / National Semiconductor Brushless DC Motor Solutions
无刷直流电机解决方案

TI Winning 解决方案

Texas Instruments / National Semiconductor Brushless DC Motor Solutions


查看该无刷直流电机驱动器解决方案(为多种 BLDC 电机应用提供可编程处理,并提供 100V MOSFET 驱动器对大扭矩电机进行高级控制)。TI Winning 解决方案包含:

LM5101BMA - 100V MOSFET 驱动
LM3S8971 - Stellaris 集成式电机控制/驱动器
AMC1200 - 隔离放大器
DRV8312 - 3相无刷直流电机驱动

补充资料:

TI 电机解决方案指南
TI 工业自动化解决方案指南

解决方案主要特性

  • 基于 48V 和 96V 的电动自行车和轻型电动汽车应用,具有更长里程和更大扭矩
  • 单相、三相电机、传感器和无传感器应用
  • 可编程处理器,适应多种电机配置
  • 可配置数字引擎,达到更高程度的性能和系统灵活性。对于任何特定应用,具有不同的驾驶模式,即里程/加速/扭矩的组合。
点击彩色方框
Texas Instruments / National Semiconductor Brushless DC Motor Solutions

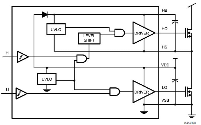
LM5101BMA

LM5101BMA - 100V MOSFET 驱动

LM5100A/B/C 和 LM5101A/B/C 高压栅极驱动器用于驱动同步降压或半桥配置的高侧和低侧 N 沟道 MOSFET。浮空的高侧驱动器能够在高达 100V 的电源电压下工作。"A" 版本提供完全的 3A 栅极驱动,而"B" 和"C"版本分别提供 2A 和 1A。输出通过 CMOS 输入阈值(LM5100A/B/C)或 TTL 输入阈值(LM5101A/B/C)进行控制。集成了一个高压二极管,用于为高侧栅极驱动自举电容器充电。具有一个鲁棒的电平移位器,可高速工作,仅消耗很低功耗,同时进行从控制逻辑到高侧栅极驱动器的彻底的电平转换。

    特点
  • 驱动高侧和低侧 N 沟道 MOSFET
  • 独立的高、低驱动器逻辑输入
  • 高达 118V DC 的自举电源电压
  • 快速传播时间(典型 25 ns)
  • 驱动 1000 pF 的负载,上升和下降时间为 8ns
  • 优秀的传播延迟匹配(典型值 3ns)
  • 电源轨欠压锁定
  • 低功耗
  • 与 HIP2100/HIP2101 引脚相容
    规格参数
  • 2 路输出
  • 双、独立驱动器配置
  • 7.5 VCC min. V.
  • 14 VCC max. V.
  • 2A 的峰值输出电流
  • 10ns 上升时间
  • 10ns 下降时间
  • 25ns 传播延迟
  • SOIC-8 针 / 封装
Texas Instruments / National Semiconductor LM5101BMA
图片仅供参考。其他
引脚/封装组合可供选择。


查看产品清单

补充资料

  • 电流馈送推挽转换器
  • 半桥、全桥电源转换器
  • 同步降压转换器
  • 双开关正向电源转换器
  • 正向带主动钳位转换器

简化方框图
Texas Instruments / National Semiconductor LM5101BMA



LM3S8971

LM3S8971 - Stellaris® 集成式电机控制/驱动器

Stellaris® LM3S8971 微控制器基于 ARM® Cortex™-M3 控制器核心,其工作频率高达 50 MHz,并带有 256 kB 的闪存和 64 kB SRAM。LM3S8971 还带有 10/100 以太网 MAC/PHY、一个 CAN 控制器、一个 SSI / SPI 控制器、和一个 UART,实现实时工业连接功能。LM3S8971 微控制器还具有高级运动控制特性,包括 6 路运动控制 PWM 输出(有死区)、一路正交编码器输入(实现精密位置监控)、和一路故障保护输入(实现低延迟关断)。该微控制器还有智能模拟功能,包括 1 个模拟比较器和 8 个通道的高精确 10 位模数转换——并能以 1MSPS 的速度进行采样。

    特点
  • 32 位 ARM® Cortex™-M3 50-MHz 处理器核心,带系统定时器(SysTick)、集成式嵌套向量中断控制器(NVIC)、内存保护单元(MPU)、及 Thumb-2 指令集
  • 全功能调试解决方案,可通过 JTAG 和串行接口进行调试,并带符合 IEEE 1149.1-1990 的测试访问点(TAP)
  • 256 KB 单周期闪存和 64 KB 单周期 SRAM
  • 低功耗有备用电池的休眠模块,带有实时时钟
  • 4-38 路 GPIO(取决于配置),带可编程控制,用于 GPIO 中断和焊盘配置
  • 符合 ARM FiRM 的看门狗定时器;另有四个通用定时器模块(GPTM),每个模块提供两个 16 位定时器/计时器,并可通过配置独立工作
  • 10 位模数转换器(ADC),带八路模拟输入通道,采样率达 1MSPS。
  • 完全可编程的 16C550 型 UART,带 IrDA 支持
  • 同步串行接口(SSI),用于支持飞思卡尔 SPI、MICROWIRE、或德州仪器同步串行接口的工作
  • 控制器局域网络(CAN)接口,它采用 CAN 2.0 版协议 A/B 部分,数据速率达 1 Mbps
  • 高度可配置 10/100 以太网控制器,符合 IEEE 802.3-2002 规范,有全双工和半双工模式,既可进行 100 Mbps 也可进行 10 Mbps 工作,及自动的 MDI/MDI-X 交叉校正。
  • 一个集成的模拟比较器,可针对输出进行配置,以发起 ADC 采样序列、驱动输出引脚或产生中断
  • 三个 PWM 发生器模块,都带一个 16 位计时器、两个 PWM 比较器、一个 PWM 信号发生器、一个死区发生器、一个中断/ADC 触发选择器
  • 正交编码器接口(QEI),带位置积分器用于跟踪编码器位置,使用内置定时器捕获速度
  • 工业及更大温度范围、符合 RoHS 指令的 100 引脚 LQFP 封装和工业范围符合 RoHS 指令的 108 引脚 BGA 封装

Texas Instruments / National Semiconductor LM3S8971
图片仅供参考。其他
引脚/封装组合可供选择。


查看产品细节

补充资料
    规格参数
  • 256 KB 闪存
  • 64 KB RAM
  • 最大速度 50 MHz
  • 内存保护单元(MPU)
  • 5 计时器
  • RTC
  • 看门狗定时器
  • 6 个运动 PWM
  • PWM 故障
  • 死区发生器
  • 6 个捕获引脚
  • QEI
  • MAC + PHY 以太网
  • CAN, UART
  • SSI/SPI
  • 8 通道 ADC 单元
  • 1 位模数转换器分辨能力
  • 1000 kSPS 模数转换器采样率
  • 内部温度传感器
  • 模拟比较器
  • 38 路耐受最大值 5V 的 GPIO
  • 4 个专用耐受 50V 的 GPIO
  • 有备用电池的休眠模块
  • 内部 LDO 稳压器
  • 100LQFP, 108NFBGA 针/封装

功能图
Texas Instruments / National Semiconductor LM3S8971

AMC1200

AMC1200 - 隔离放大器

AMC1200 是一款精密的隔离放大器,其输出与输入电路之间由一个抗磁干扰能力强的二氧化硅(SiO2)势垒隔离。该势垒经 UL1577 和 IEC60747-5-2 认证,可提供高达 4000 VPEAK 的电隔离。当与隔离型电源配合使用时,该器件可防止高共模电压线路上的噪声电流进入局部接地并干扰或损坏敏感电路。

AMC1200 的输入经优化,适于直接连接分流电阻或其他低压电平信号源。该器件具有优秀的性能,能够精确控制电流,从而降低系统级功耗,并且降低扭矩波动(尤其是在电机控制应用中)。

特点
  • ±250-mV 输入电压范围,针对分流电阻进行了优化
  • 非常低的非线性度:5V 下最大 0.075%
  • 低失调误差:1.5 mV(最大值)
  • 低噪音:3.1 mVRMS(典型)
  • 高侧电源电流低:5V 下最大 8mA
  • 输入带宽:60 kHz (最小值)
  • 固定增益:8 (0.5% 的精度)
  • 高共模抑制比:108 dB
  • 低侧 3.3V 工作电压
  • 经认证的电隔离:
    • 经 UL1577 和 IEC60747-5-2 认证
    • 隔离电压:4000 VPEAK
    • 工作电压:1200 VPEAK
    • 短暂免疫:10 kV/µs (最小值)
  • 额定工作电压下有 10 年的典型寿命(见应用报告 SLLA197)
  • 完全额定工作于扩展的工业温度范围内
应用
  • 分流电阻式电流检测,用于:
    • 电机控制
    • 绿色能源
    • 变频器
    • 不间断电源
Texas Instruments AMC1200 Fully Differential Isolation Amplifiers


查看产品清单

AMC1200 评估模块
功能图
Texas Instruments AMC1200 Fully Differential Isolation Amplifiers

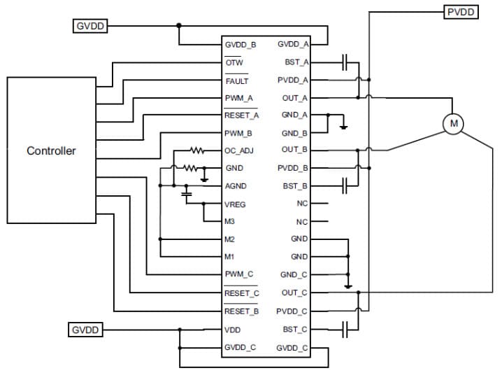
DRV8312

DRV8312 - 3相无刷直流电机驱动

DRV8312/32 是带有高级保护系统的高性能、集成式三相电机驱动器。得益于功率 MOSFET 的低 RDS(on) 和智能栅极驱动设计,这些电机驱动器的效率可高达 97%,因此可以使用更小电源和散热器,是节能型应用的理想选择。

DRV8312/32 需要两个电源,一个电压为 12 V,用于 GVDD 和 VDD,另一个高达 50V,用于 PVDD。DRV8312/32 可工作在高达 500-kHz 的开关频率,同时仍保持精密控制和高效率。它们还有创新的保护系统,保护器件,防止各种故障可能对系统造成的损坏。

特点
  • 高效率功率级 (高达 97%),带低 RDS(on) MOSFET (80 m,在 TJ = 25°C 条件下)
  • 工作电源电压高达 50V(70V 最大绝对值)
  • DRV8312(power pad 向下):高达 3.5A 连续相电流(6.5A 峰值)
  • DRV8332(power pad 向上):高达 8 A 连续相电流(13 A 峰值)
  • 对三相的独立控制
  • PWM 工作频率高达 500 kHz
  • 集成各种自我保护电路,包括欠压、超温、过载、短路
  • 可编程逐周期限流保护
  • 针对各半桥的独立电源和接地引脚
  • 智能栅极驱动和交叉传导预防
  • 无需外部缓冲器或肖特基二极管
应用
  • 无刷直流电机
  • 三相永磁同步电机
  • 倒相器
  • 半桥驱动器
  • 机器人控制系统
Texas Instruments / National Semiconductor DRV8312


查看产品清单

更多有关 DRV8312-C2-KIT 的信息

更多有关 DRV8x 电机驱动的信息

应用简图
Texas Instruments / National Semiconductor DRV8312




  • Texas Instruments
  • Industrial
  • Embedded Solutions|Semiconductors|Embedded Processors|IC-MCU/MPU|Integrated Circuits|Driver ICs|IC-Power Management
发布日期: 2012-02-16 | 更新日期: 2020-12-02