中国 - 标记 中国

请确认您选择的货币:

人民币
国际贸易术语:DDP
所有价格均包括关税和海关费用。
大多数订单满¥300 (RMB)即可免运费

Bench Talk for Design Engineers

Bench Talk

rss

Bench Talk for Design Engineers | The Official Blog of Mouser Electronics


微型模块为DC/DC电源稳压器设计提供便捷通道 Bill Schweber

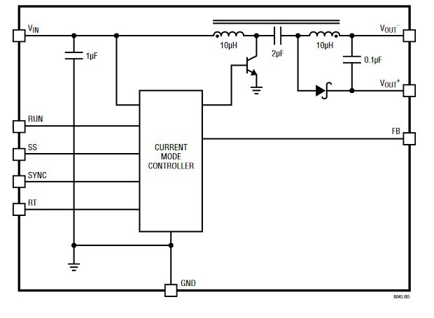
使用现在的组件、参考设计、工具和资源,设计出一个基本上“还算可以”的直流-直流 (DC/DC) 电源稳压器 (有时称为功率转换器或电源)并不难。设计师只需将适当的控制器集成电路 (IC)、金属氧化物半导体场效应晶体管 (MOSFET) 及其驱动器和一些无源器件组合在一起,理论上整个设计就完成了,能够在对直流输入电压进行转换和稳压的同时输出直流电压( 1)。

图1原则上讲稳压器的功能简单明了,就是用一个比较稳定的直流电源,经过严格的稳压后输出直流电压提供给系统使用。

但这只是理论上的说法,而我们还面临着严酷的现实,因为“还算可以”的设计已经不够用了。虽然这样的设计能够满足一些基本的性能参数,比如输出精度、稳压效果等,但是要记住,这些“基本”参数只是现代稳压器必须具备的一小部分。此外,现在对动态性能、各种负载范围下的效率以及电磁干扰/射频干扰 (EMI/RFI) 等各方面的要求也越来越高,这些要求往往是监管机构强制规定的,必须满足这些要求,产品才能获准上市。

我们来讨论一下电源稳压器众多要求中的一部分,首先要考虑的当然是静态规格,即在具体的输出电压下要能够提供足够的电流,公差在1%到3%(典型值)之间,有些情况要求更严格。然后是动态性能需要对线路和负载的变化作出快速响应,但是要想让波动或者不稳定性降到最低,稳压器还必须具备针对各种故障的保护功能,比如过电流(包括负载短路)、过电压/欠电压以及过热等情况。

出于多种原因,效率和EMI/RFI标准通常是最难达到的。首先这些标准相当严格,其次它们随国家和地区而异,因此需要全面认真的理解。另外,电源的效率通常需要满足激活、待机及其他操作模式下的不同要求,进一步加剧了困难程度。效率和EMI/RFI性能必须由相应的实验室或机构进行测试和认证。PCB布局和物料清单 (BOM) 的微小变化都会影响效率和EMI/RFI性能,导致可能需要重新测试和认证。

除了这些基本性能要求外,稳压器还必须体积小、成本低,BOM器件简单,电源相关组件的生产过程中很少或没有特殊组装步骤(特别是手工操作),比如电容、电感、MOSFET或IGBT(绝缘栅双极晶体管)以及散热器等。有许多要求是相互冲突的,因此权衡分析和折衷必不可少。

从功率水平开始

当然并不是所有电源稳压器的设计都很艰巨,但随着功率/电流额定值的增加,设计和自己设计(MIY) 的难度也会不断增加。对于提供1A或2A以下电流的低功率电源,设计相对简单。这种设计可以使用市场上提供的许多低压差(“线性”)稳压器 (LDO) 或开关稳压器;这些组件的性能适中,大多数情况下都能够满足设计性能参数。

中等功率范围的设计所面临的挑战在不断增加,尤其电流范围在2A到10A之间的,随着电流和元件变得越来越大,之前小型化设计的问题和缺陷就被逐步放大,厂家提供的参考设计经过测试和验证,一开始采用这些设计固然方便,但是并不保证适用所有的场景。

对于采用数十安培或者更高电流的应用,其电源稳压器的设计和制造困难会呈指数级增长。这些设计需要采用更大体积的元件、具有更严重的功率耗散、更高的IR压降,并且增加了EMI/RFI潜在问题。总之,有太多的因素使稳压器设计实现变得困难。一些组件可能需要安装支架或者螺丝,需要更大的散热器以及定向气流通道。在更高电流下进行性能测试也很困难,因为要测试设计是否符合更严格的效率和EMI/RFI要求。

如果电源必须进行电气隔离(安全或性能方面通常要求这个),那么设计必须符合高压隔离标准以及各子部件之间的爬电距离和间隙要求。

因此中高功率的稳压器设计人员往往面临着产品面市需要更长的时间,更昂贵的物料成本以及高度的不确定性和风险,因为稳压器的性能在终端产品设计中显得越来越重要,尤其涉及到产品的接受度以及市场销量方面。事实上如果只提供一个“空白的”设计实现而没有一个好的参考设计作为出发点那么无疑会面临艰巨的挑战,即使有参考设计,随着电流(或功率)的增加,MIY之路上也会遇到长度、复杂性以及合规等问题。

当然除了MIY之外,还有一个选择,那就是购买完整的稳压器设计。传统上,自己设计和购买的边界是根据2A和10A电流来划分的:低于2A的自己设计,高于10A的购买。至于2A和10A之间的是自己设计还是购买,取决于折衷权衡的结果。在大多数情况下,购买选项通常要考虑各种模块的体积和额定值等,而且一般都是(但不总是)封装在环氧树脂的黑盒中。

这些模块会提供基本的功能和必需的性能,但是一般体积相对较大、比较重、不好安装、不灵活,而且仅有少数模块可供选择。

新的购买选择提供了新视角

除了“自己设计”和“购买”之外,还有一种替代方案可以解决大部分中端系统以及它们所面临的日益严格的效率问题、EMI/RFI合规问题和残酷的市场压力。这个替代方案就是采用目前隶属于Analog Devices (ADI) 公司的Linear Technology Corporation(LTC)所推出的μModule®系列高性能调节器,如图2所示。这些嵌入式器件结合了先进的设计、组件和封装,从而克服了模块化的问题以及一些限制。对于需要MIY的设计场景有了更多的选择,但是只对那些低于2A的低电流应用才有实际意义。

图2μModule DC/DC稳压器取代了复杂的PC板卡,不需要再使用有源和无源的分立式元件,最终是一个简单的微型嵌入式器件(资料来源:Linear Technology)

目前μModule 模块由100多个不同的单元组成,共分为15个系列,拥有30多种微型封装,提供完全合格的高性能,封装尺寸从6.25 × 6.25mm到16 × 11.9mm,高度从1.82mm到 5.02mm。每个μModule都是一个完全集成的DC/DC电源解决方案,作为完整的系统级封装它具有:集成电感、MOSFET、DC/DC稳压器IC和支持组件(图3)。它们的输出电流从2A到20A,电压从1.8VDC到58VDC。

图3每个μModule都包含必要的电感、MOSFET、稳压器IC以及所有支持组件,它是高度集成的封装单元(资料来源:Linear Technology

然而μModule单元并不仅仅是简单基本的DC-in/DC-out稳压器。目前提供的版本还包含以下功能特性,比如:

  • 输入和输出之间的电气隔离,有些情况下是安全方面的要求,有些情况下则是性能方面的要求。
  • 超低噪音,可满足某些应用非常严格的EN55022 Class B要求。
  • 无缝降压/升压转换,这在电池电压从高于标称输出值(完全充电)到低于该值(放电)的范围内时是非常重要的。
  • 单个μModule支持多路输出(2/3/4或5路),允许输出电流共享,在每个输出的开关操作以及按输出次序上电过程中增加负载电流。
  • 数字输入/输出 (I/O) 接口,通过串口总线可以对这些稳压器进行“读取”状态和“写入”设置操作,这些情况下需要进行密切的检测和控制。
  • 遥感可以抵消在较高电流的情况下稳压器输出和负载之间IR压降的影响。
  • 多个μModule稳压器之间支持电流共享(或并联),提供高功率的同时向负载均匀分配电流。
  • 极性反转,在给定正输入电压的情况下,稳压器输出必须为负。
  • 可调谐补偿,根据负载特性以及输出电容类型、数量来调整补偿以实现精确输出和瞬态响应,从而实现稳压器的环路改变响应。
  • 超薄封装,使稳压器可以安装在空间受限的电路板底部,或插入到FPGA(现场可编程门阵列)或ASIC(专用集成电路)及其顶部的散热器/冷却板之间。

两个μModule示例展示了功能特性的多样性

鉴于μModule产品的15个系列拥有如此多的器件,却没有明确的典型单元或者两个类似的例子,因此我们选择两个型号来展示多种可用的功能和特性。

LTM80454)是一款DC/DC 转换器,可以通过简单地将相应的输出轨接地,将其配置为SEPIC(单端初级电感转换器)或反向转换器。在SEPIC配置中,稳压后的输出电压可以高于、低于或等于输入电压。LTM8045包含功率器件、电感、控制电路和无源组件。使用它的必要条件是要有输入和输出电容以及小电阻来设置输出电压和开关频率。其他组件可用于控制软启动和欠压锁定。演示板(5)简化了各种模式和性能评估的设置。

图4LTM8045是一款支持2.8V–18V输入的多拓扑DC/DC μModule,在仅降压、仅升压或降压/升压模式下能够提供高达700mA的输出电流(资料来源:Linear Technology

图5演示板允许用户评估器件多种应用模式下的性能(资料来源:Linear Technology

LTM8047 (6)是一款隔离型反激式μModule DC/DC转换器,隔离额定值为725VDC。其封装中包含开关控制器、电源开关、隔离变压器和所有支持组件。它的输入电压范围是3.1V到32V,输出电压是2.5V到12V,全部由一个电阻来调节。在这个设计中,只有输出、输入和旁路电容是必需的,如演示板(7)所示。

图6:使用LTM8047 μModule,用户可以快速方便地实现能够隔离750V直流电的转换器,采用小型化封装,同时提供高性能(资料来源:Linear Technology

图7演示板还支持用户使用独立的兼容设计,而无需考虑隔离细节(资料来源:Linear Technology

μModule:有些明显,有些不明显

μModule器件的第一层优点非常的明显:每个器件都是一个嵌入式解决方案,省去了头疼的设计问题和麻烦,每个器件都有明确的性能指标和效率参数。用户可选择的范围很大,不必在基本功能或者性能方面做出妥协,所选择的器件单元将能够完全满足系统的要求。所有关键的设计要素都可以提前知道:尺寸、成本和严格的上市时间,并且每个器件单元都会满足相关规则的要求,从而确保效率和安全,因此用户进行测试和验证的时间成本几乎为零。

除了这些要素,每个μModule还附带用户手册、演示板(8)等资料。设计人员同样也需要预先模拟整个系统的性能,因此每个μModule都会附带LTspice®模型(910)以及详细的支持文档,最后每个μModule都通过了Linear Technology严格的电气封装和热可靠性测试,获得了全面的认证。

图8 每个μModule都有演示板、用户手册、布局指南和其他支持文档(资料来源:Linear Technology

图9稳压器模型作为系统的一部分非常重要,LTSpice模型和模拟可以用于双路13A/单路26A之类的常规设计中(资料来源:Linear Technology)

图10模型的仿真会展示一些关键特性,比如整个工作过程中的效率和功率损失分析(资料来源:Linear Technology)

重新定义决策框架

对于2A以下的DC/DC稳压器,MIY(“自己设计”)是明智的:采用LDO、开关IC以及参考设计。但对于2A以上的DC/DC稳压器,MIY方式就会有一定的风险,时间成本也难以评估,特别是对于效率和EMI/RFI要求非常严格的时候。

但对于2A以上的范围,是存在更好解决方案的,即LTC/ADI μModule 系列 – 拥有15个产品家族、100种电源产品以及30种封装选择 - 能够帮助设计团队快速进行电源稳压器的设计与验证。借助这些单元中的一个或者多个可以大大简化设计的实现、验证以及生产,将这些单元集成为一个高性能的稳压器并且采用微型封装完全可以满足系统的需要并通过验证,从而可以节省BOM成本,缩短产品上市的时间并降低系统风险。

 

 



« 返回


Bill Schweber是贸泽电子撰稿人,也是一名电子工程师。他撰写了三本关于电子通信系统的教科书,以及数百篇技术文章、意见专栏和产品功能介绍。在过去的职业生涯中,他曾担任多个EE Times子网站的网站管理员以及EDN执行编辑和模拟技术编辑。他在ADI公司(模拟与混合信号IC的领先供应商)负责营销传播工作,因此他在技术公关职能的两个方面都很有经验,既能向媒体展示公司产品、故事和信息,也能作为这些信息的接收者。

在担任ADI的MarCom职位之前,Bill曾是一名备受尊敬的技术期刊副主编,并曾在其产品营销和应用工程团队工作。在担任这些职务之前,他曾在英斯特朗公司(Instron Corp., )实操模拟和电源电路设计以及用于材料测试机器控制的系统集成。

他拥有哥伦比亚大学电子工程学士学位和马萨诸塞大学电子工程硕士学位,是注册专业工程师,并持有高级业余无线电执照。他还规划、编写并演示了各种工程主题的在线课程,包括MOSFET基础知识,ADC选择和驱动LED。
 


按日期查看博客

标签