4D Systems gen4 FT81x Series Embedded SPI Displays
4D Systems gen4 FT81x Series Embedded SPI Displays feature a resistive or capacitive touch panel display with an integrated FTDI FT81x video engine. The FT81x video engine targets high-quality graphics displays with widget support, designed to offload the Host Processor and provide various graphic features.The 4D Systems gen4 FT81x Series Embedded SPI Displays feature a 4.3", 5.0", or 7.0" color TFT LCD. The display provides 4 in 1 functionality, a TFT LCD Display (4.3"/5.0"/7.0"), audio with an amplifier enabled, a resistive/capacitive touch screen, and an integrated video engine. This combination built directly into the screen allows for simple integration into several applications. The FT812 is for resistive touch models, and the FT813 is for capacitive touch models.
Features
- 480x272 resolution (4.3”)
- 800x480 resolution (5.0” & 7.0”)
- TFT screen with an integrated 4-wire resistive touch panel (T), or capacitive touch panel (CT) with cover lens bezel (CLB)
- Mono PWM audio output with separate amplifier enabled, designed to be connected directly to a simple filter and external amplifier circuit
- On board FTDI FT81x video engine
- SPI Interface to host processor/controller, up to 30Mhz (mode 0 only)
- Programmable interrupt controller, with dedicated interrupt pin to host
- 64-voice polyphonic sound synthesizer
- PWM dimming control for LCD backlight
- Power mode control to put the FT812/FT813 into sleep and standby modes, with a dedicated power-down pin to host
- JPEG and motion-JPEG decode
- Single 5.0V supply
- 3.3V SPI Bus, audio output, and amplifier enable, along with GPIO (not 5V tolerant)
- Module dimensions
- (4.3” T) 127.6mm x 69.3mm x 7.9mm
- (5.0” T) 142.8mm x 77.9mm x 7.8mm
- (7.0” T) 187mm x 102.1mm x7.8mm
- (4.3” CT) 127.6mm x 69.3mm x 8.1mm
- (4.3” CT-CLB) 123mm x 84.5mm x 8.4mm
- (5.0” CT/CLB) 140.7mm x 93.8mm x 8.3mm
- (7.0” CT/CLB) 190.1mm x 121.9mm x 9mm
- Touch area
- 4.3” - 95.04mm x 53.86mm
- 5.0” - 108mm x 64.80mm
- 7.0” - 153.84mm x 85.63mm
- 4mm x 4mm mounting holes on resistive touch modules
- 3M adhesive for capacitive touch modules on the rear of the Cover Lens Bezel (CLB) periphery
- RoHS and CE-compliant
Applications
- Point of sale machines
- Multi-function printers
- Instrumentation
- Home security systems
- Video conferencing systems
- Medical appliances
- Blood pressure displays
- Heart monitors
- Home appliance devices
- Thermostats
- Vending machines
Kit Contents
- Display module
- gen4-Breakout board
- 30-way 150mm FPC cable
Additional Resources
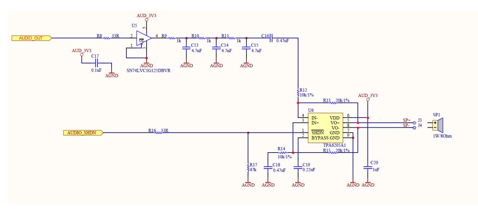
Reference Circuit
发布日期: 2020-04-16
| 更新日期: 2024-03-19
