Allegro MicroSystems 89303无传感器BLDC泵驱动器采用带外露电源焊盘的20引线TSSOP封装(后缀LP)和带外露热焊盘与可润湿侧翼的32触点5mm×5mm QFN封装(后缀ET)。
特性
- 符合AEC-Q100标准
- I2C串行端口控制
- 快速启动功能
- 梯形驱动算法
- 无传感器(无需霍尔传感器)
- 低RDS(ON)功率MOSFET
- FG速度输出
- 锁定检测
- 软启动
- 过电流保护
- 过电压保护
- 诊断输出
- 小型汽车泵
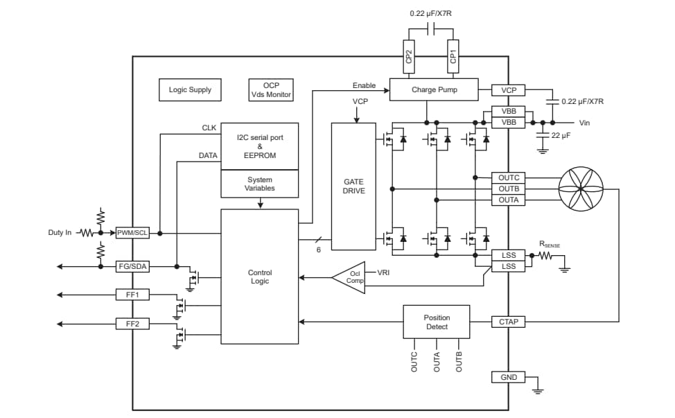
框图
Additional Resources
发布日期: 2022-07-18
| 更新日期: 2023-09-07

