Allegro MicroSystems A4955 Full-Bridge PWM Gate Drivers
Allegro MicroSystems A4955 Full-Bridge PWM Gate Drivers are designed for pulse-width-modulated (PWM) control of DC motors and are capable of 50V operation. These devices provide gate drive for all N-channel external MOSFET bridges and feature input terminals for use in controlling the speed and direction of a DC motor with externally applied PWM control signals. Additionally, the internal synchronous rectification control circuitry is offered to lower power dissipation during PWM operation, while internal circuit protection includes VDS protection, thermal shutdown, and crossover-current protection. Allegro MicroSystems A4955 Full-Bridge PWM Gater Drivers are available in a low-profile 4mm x 4mm 20-contact QFN package (suffix ES) and a 20-lead eTSSOP (suffix LP) with exposed thermal pads.Features
- Standard IN1/IN2 control logic
- Overcurrent indication
- Adjustable off-time and blank-time
- Adjustable current limit
- Adjustable gate drive
- Synchronous rectification
- Internal UVLO
- Crossover-current protection
- MOSFET VDS protection
- Voltage output proportional to load current
Specifications
- A4955K is AEC-Q100 Grade 1 qualified
- Temperature Range
- -40C to +105C commercial grade (A4955G)
- -40C to +125C automotive grade (A4955K)
- 5A sleep current
- 5.5V to 50V voltage range
- Packages with Exposed Thermal Pad
- 4mm x 4mm, 20-contact QFN package (suffix ES)
- 20-lead eTSSOP (suffix LP)
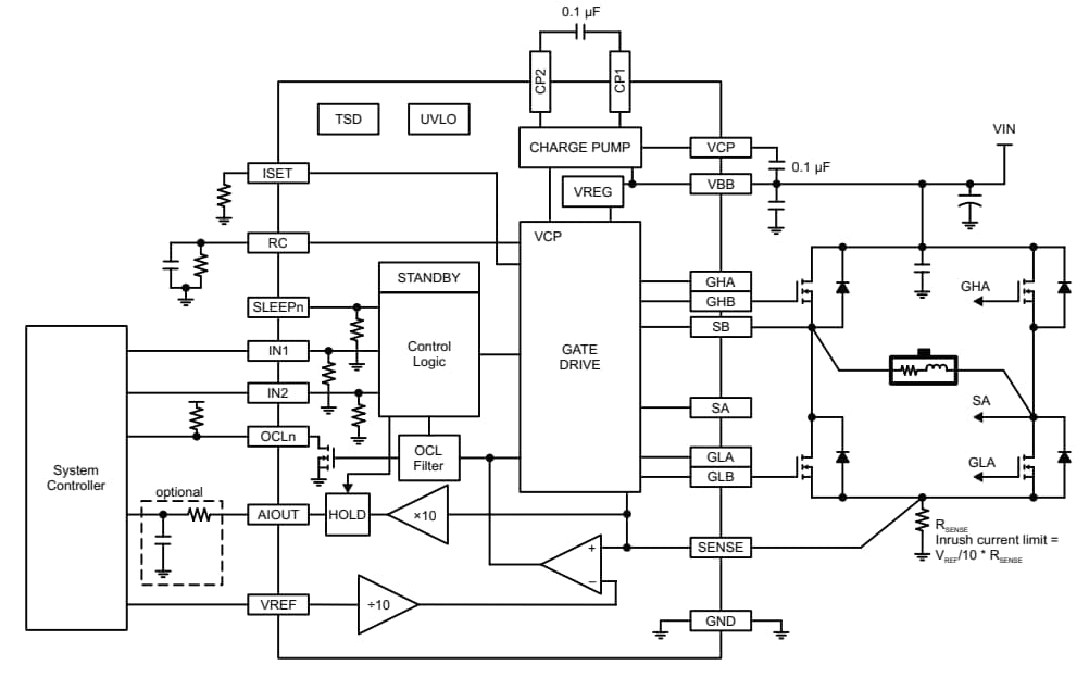
Functional Block Diagram
发布日期: 2023-05-16
| 更新日期: 2025-03-03
