Allegro MicroSystems A89331 3-Phase Sensorless Fan Drivers
Allegro MicroSystems A89331 3-Phase Sensorless Fan Drivers incorporate sensorless sinusoidal drives to minimize vibration for high-speed server fans. Sensorless control eliminates the requirement for Hall sensors for server fan applications. A flexible closed-loop speed control system is integrated into the IC. An EEPROM tailors the common functions of the fan speed curve to a specific application. This eliminates the requirement for a microprocessor-based system and minimizes programming requirements. The A89331 is available in a 28-lead 5mm × 5mm QFN with an exposed power pad (suffix ET) and a 20-lead TSSOP with an exposed power pad (suffix LP).
Features
- Closed-loop speed control
- Overvoltage protection
- Power loss brake
- Fault mode brake
- Configurable RD or FG output
- Speed curve configuration via EEPROM
- I2C serial port
- Sinusoidal modulation for reduced audible noise and low vibration
- Sensorless (no Hall sensors required)
- Trapezoidal drive option for high speed
- Low Rds(on) power MOSFETs (3A capability)
- PWM duty cycle speed input
- FG speed output
- Lock detection
- Soft start
- Shorted load protection
- Exposed thermal pad packages
- 20-lead TSSOP (LP package)
- 28-contact QFN, 5mm x 5mm x 0.90mm (ET package)
Applications
- High-speed 12V server cooling fans
- Industrial and consumer blowers and fans
Specifications
- 8V to 15V supply range
- -0.3V to 18V control input range
- -0.3V to 5.5V logic input range
- Thermal resistance
- 42°C/W for the ET package
- 35°C/W for the LP package
- 4V analog input
- 3A motor current
- Temperatures
- +150°C junction
- -40°C to +105°C operating
- -55°C to +150°C storage
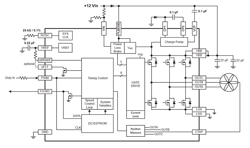
Typical Application Diagram
发布日期: 2022-05-26
| 更新日期: 2026-02-02
