Allegro MicroSystems A89500 100V半桥MOSFET驱动器使用第三个离散输入置于低功耗睡眠模式。该驱动器需要一个8V至15V的单电源来为栅极驱动器供电。
A89500采用10引脚DFN(后缀EJ)封装,具有可湿性侧翼、外露导热垫和100%雾锡引线框架电镀。
特性
- 半桥MOSFET驱动器
- 符合AEC-Q100标准(K版本)
- 适用于12V、24V和48V电源网络
- 使用高达100V的桥电压运行
- 8V至15V的供电电压
- N沟道MOSFET桥的自举式栅极驱动器
- 交叉传导保护
- 独立MOSFET控制
- 低功耗睡眠模式
- 电源欠压锁定
典型应用
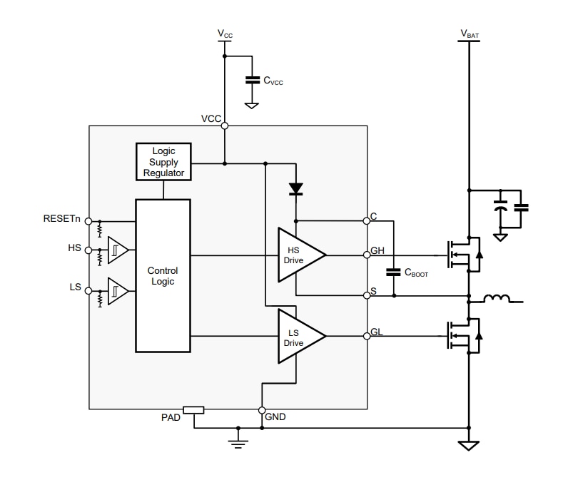
框图
Additional Resources
发布日期: 2022-07-18
| 更新日期: 2023-12-13

