该IC具有2.2MHz固定频率PWM模式,可实现更好的抗噪性和负载瞬态响应,具有脉冲频率调制模式(跳跃),以提高轻载运行时的效率。2.2MHz工作频率允许使用全陶瓷电容器,并最大限度地减少解决方案占位。可编程扩频调制可最大限度地抑制电磁辐射。相对于分立式解决方案,集成的低RDS(ON) 开关提高了重负载时的效率,显著简化了布局。
这些IC具有出厂预设的输出电压。I2C接口支持动态电压调整,转换率可编程。其他特性包括可编程软启动、过流和过热保护。
特性
- 完全集成的同步6A DC-DC转换器实现了小解决方案尺寸,3.0V至5.5V工作电源电压
- 用于应用处理器的高精度稳压器
- 输出电压精度:±2%
- 差分远程电压检测
- I2C控制的输出电压:0.5V至1.27V(10mV步进),或0.625V至1.5875V(12.5mV步进)
- 出色的负载瞬态性能
- 低噪声可以降低EMI
- 工作频率:2.2MHz
- 扩频选项
- 频率同步输入/输出
- 电流模式、强制PWM和跳跃工作模式
- 坚固耐用,适用于汽车环境
- PGOOD输出
- 过热和短路保护
- 工作温度范围:-40°C至+125°C
- TQFN-EP-20封装 (4mm × 4mm)
- 符合AEC-Q100标准
应用
- 汽车负载点 (PoL) 应用
- 分布式直流电源系统
- 导航与无线电随身设备
典型应用电路
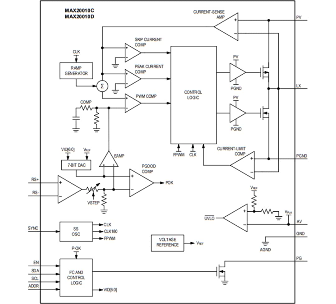
框图
发布日期: 2020-04-13
| 更新日期: 2024-05-08

