Analog Devices Inc. AD4030-24 24位、2MSPS、SAR ADC
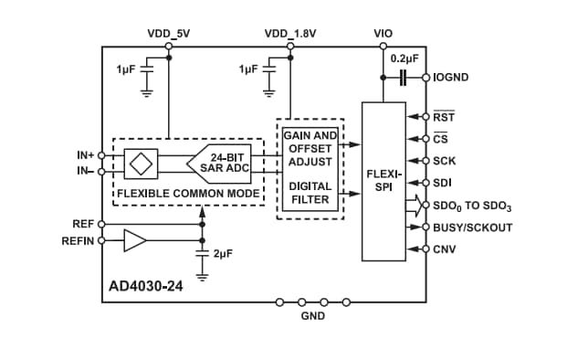
Analog Devices Inc. AD4030-24 24位、2MSPS、SAR ADC可确保±0.9ppm最大积分非线性 (INL),能够24位无失码,在-40°C至+125°C温度范围内实现出色的精度。采用Easy Drive™的逐次逼近寄存器 (SAR) 模数转换器 (ADC) 具有低漂移、内部精密基准缓冲器,简化了与其他系统电路的电压基准共享。使用5V基准时,AD4030-24的典型动态范围为109dB。低噪声基底使得信号链需要更低增益和更低功率。低噪声基底使得信号链需要更低增益和更低功率。该器件的动态范围可增加至155.5dB,设有块平均滤波器,具有可编程抽取比。宽差分输入和共模范围支持输入使用完整的±VREF范围而不会饱和,从而简化了信号调理要求和系统校准。Easy Drive模拟输入稳定过程得到改进,扩展了与AD4030-24兼容的模拟前端元件的选择。支持单端和差分信号。多功能Flexi-SPI串行外设接口 (SPI) 有助于主机处理器和ADC集成。全面的数据时钟窗口、多个SDO通道和可选的DDR数据时钟可以将串行时钟降至10MHz,同时以2MSPS采样率运行。回声时钟模式和ADC主机时钟模式放宽了计时要求,简化了数字隔离器的使用。
AD4030-24采用BGA封装,集成了所有关键电源和参考旁路电容器,减少了占位面积和系统元件数量,降低了对电路板布局的灵敏度。
特性
- 性能卓越
- 最大吞吐量:2MSPS
- INL:±0.9ppm(最大值,-40°C至+125°C)
- SNR:108.4dB(典型值)
- THD:-127dB(典型值)
- NSD:-169dBFS/Hz(典型值)
- 低功耗
- 30mW(2MSPS时)
- 3mW(10kSPS时)
- Easy Drive™功能可降低系统复杂性
- 低输入电流:1.2μA(直流输入)
- 宽输入共模范围:-(1/128) × VREF至+(129/128) x VREF
- 灵活的外部基准电压范围:4.096V至5V
- 精确集成参考缓冲区,带2μF旁路 电容器
- 可编程模块平均滤波器,高达216抽取
- 扩展采样分辨率达30位
- 超范围和同步位
- Flexi-SPI数字接口
- 1、2或4个SDO通道,可实现更慢的 SCK
- 回波时钟模式简化了数字隔离器的使用
- 兼容1.2V至1.8V逻辑
- 7mm × 7mm 64焊球CSP_BGA封装,带内部电源 和参考电容器,有助于减少系统占位面积
应用
- 自动测试设备
- 数字控制环路
- 医疗仪器
- 地震学
- 半导体制造
- 科研仪器
视频
其他资源
框图
发布日期: 2022-05-04
| 更新日期: 2022-08-17
