Analog Devices Inc. AD5753单通道数模转换器
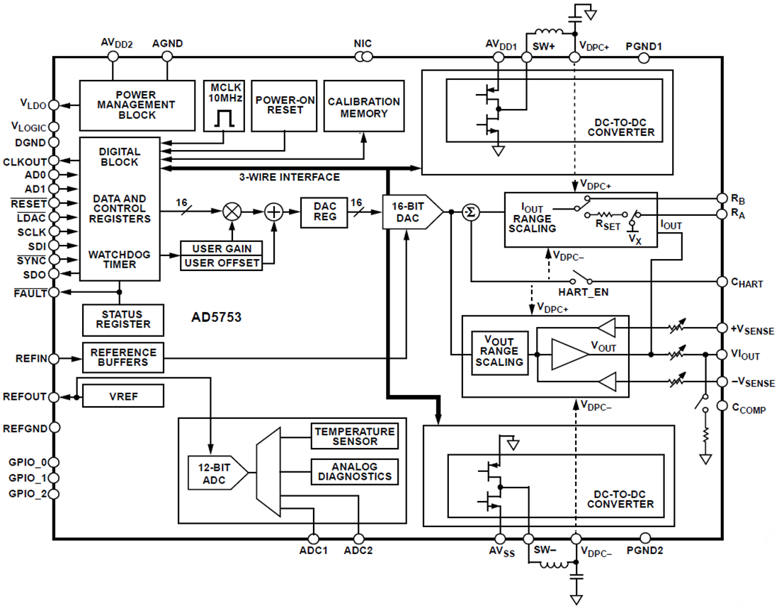
Analog Devices AD5753单通道数模转换器 (DAC) 的工作电源电压范围为AVSS上−33V(最小值)至AVDD1上+33V(最大值)。两个轨之间的最大工作电压为60V。片上动态功率控制 (DPC) 可以最大限度地降低封装功耗。通过使用针对最小片上功耗进行优化的降压直流-直流转换器来调整电压(VDPC+和VDPC−)实现了这一点。该电压从±5V至±27V电源电压发送至VIOUT输出驱动器电路。借助CHART引脚,可以使Highway Addressable Remote Transducer® (HART) 信号耦合到电流输出上。AD5653采用多功能4线串行外设接口 (SPI),其时钟速率最高可达50MHz。该接口与标准SPI、QSPI™、MICROWIRE™、数字信号处理器 (DSP) 和微控制器接口标准兼容。该接口采用可选的SPI循环冗余校验 (CRC) 和看门狗定时器 (WDT)。与类似DAC的早期版本(例如输出电流监控和集成式12位诊断模数转换器 (ADC))相比,AD5753改进了诊断特性。通过在VIOUT、+VSENSE和−VSENSE引脚上包含线路保护装置,进一步提高了稳健性。
特性
- 16位分辨率和单调性
- 用于热管理的正负DPC
- 在单个端子上提供电流或电压输出
- 电流输出范围:0mA至20mA、4mA至20mA、0mA至24mA、±20mA、±24mA以及−1mA至+22mA
- 电压输出范围(具有20%超量程):0V至5V、0V至10V、±5V和±10V
- 用户可编程失调和增益
- 高级片上诊断,包括12位ADC
- 2个外部ADC输入引脚
- 片上基准电压源
- 强大的架构,包括输出故障保护
- 温度范围:-40°C至+115°C
- 40引脚、6mm × 6mm LFCSP封装
应用
- 过程控制
- 执行器控制
- 通道隔离模拟输出
- 可编程逻辑控制器 (PLC) 和分布式控制系统 (DCS) 应用
- HART网络连接
功能框图
发布日期: 2019-07-02
| 更新日期: 2024-03-08
