AD623具有较高的交流共模抑制比 (CMRR) 和较大的增益,因此具有出色的精度;由于CMRR在最高200Hz时保持稳定,因此线路噪声谐波得到抑制。AD623具有宽输入共模范围,并可以放大共模电压低至接地电压以下150mV的信号。AD623采用双极性和单极性电源供电,能保持出色的性能。
特性
- 轨到轨输出摆幅
- 输入电压范围达到接地电压以下150mV
(单电源) - 低功耗、550μA电源电流(最大值)
- 通过一个外部电阻设置增益
- 增益范围:1至1000
- 高精度直流性能
- 增益精度:0.10% (G = 1)
- 增益精度:0.35% (G > 1)
- 噪声:RTI噪声:35nV/√Hz(1kHz时)
- 出色的动态规格 带宽:800kHz (G = 1)
- 0.01%建立时间:20μs (G = 10)
- 封装选项
- PDIP-8
- SOIC-8
- MSOP-8
应用
- 低功耗医疗仪器
- 传感器接口
- 热电偶放大器
- 工业过程控制
- 差分放大器
- 低功耗数据采集
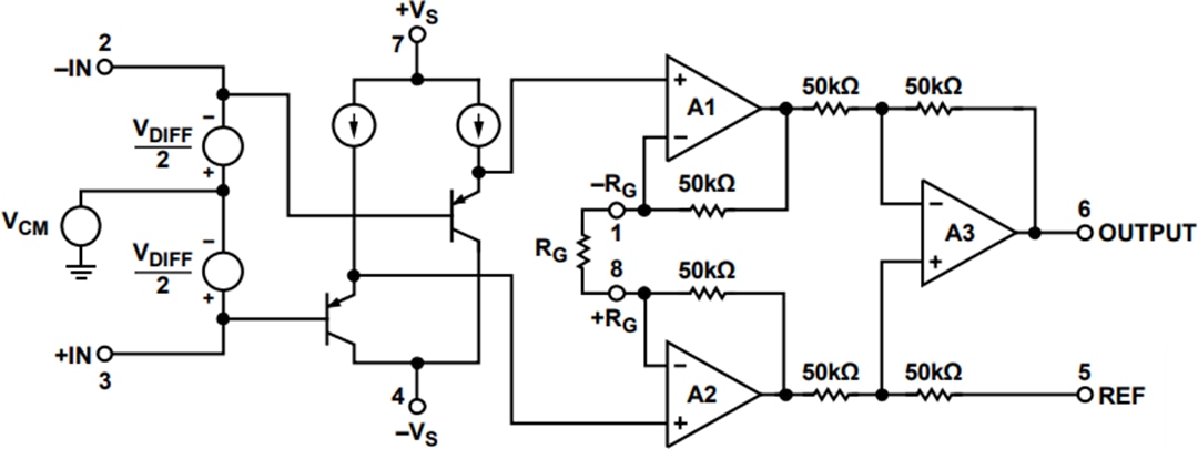
框图
发布日期: 2019-03-07
| 更新日期: 2023-08-11

