Analog Devices Inc. AD7386 4通道、4MSPS、16位SAR ADC
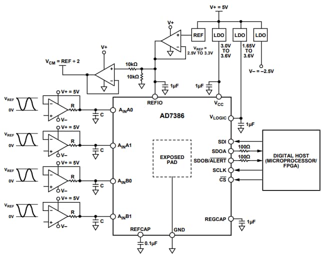
Analog Devices Inc. AD7386 4通道、4MSPS、16位逐次逼近寄存器 (SAR) 模数转换器 (ADC) 采用3V至3.6V电源供电。该款双路同步采样ADC可在CS输入的下降沿对单端模拟输入进行采样和转换。AD7386 ADC具有片上时序控制器和集成式片上过采样模块,可在较低的带宽下改善动态范围并减少噪声。借助单独的逻辑电源,该ADC可与1.8V、2.5V和3.3V接口兼容。AD7386采用16引脚LFCSP封装,工作温度范围为-40°C至125°C。典型应用包括电机控制位置反馈、电机控制电流检测、声纳、电源质量和数据采集系统。特性
- 16位双路同步采样SAR ADC
- 单端模拟输入
- 4通道,采用2:1多路复用器
- 通道时序控制器模式
- 高达4MSPS的吞吐速率
- 片上过采样功能
- SNR(典型值):
- 87.5dB,VREF = 3.3V(外部)
- 93dB,OSR = 8,VREF = 2.5V(内部)
- INL(典型值):±1.5LSB
- 分辨率提升功能
- 10ppm/°C时内部基准电压源为2.5V(最大值)
- 警报功能
- 温度范围:-40°C至+125°C
- 16引脚、3mm × 3mm LFCSP封装
应用
- 电机控制位置反馈
- 电机控制电流检测
- 声纳
- 电源质量
- 数据采集系统
- EDFA应用
- I和Q解调
视频
框图
应用电路
引脚配置
发布日期: 2019-10-16
| 更新日期: 2025-02-07
