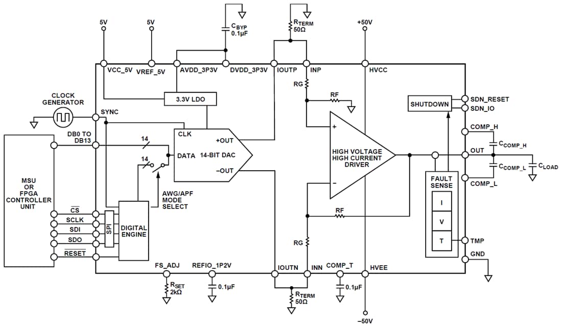
Analog Devices Inc.采用专有的高压BCDMOS工艺、新型高压架构和散热增强型封装,这些要素使这款高性能驱动器成为可能。数字引擎具有用户可配置特性:多种数字输入模式、可编程电源电流以及用于输出电流、输出电压和结温的故障监控和可编程保护设置。模拟特性扩展了功能:外部补偿支持无限电容负载驱动、可编程关断延迟和满量程调整。AD8460采用高达±55V的高压双电源和5V的低压单电源供电。
特性
- 宽高压电源范围:±12V至±55V
- 高输出能力
- 输出电压范围:高达±40V
- 连续大输出电流驱动:1A
- 转换为1000pF负载的高转换速率:≥1800V/μs
- 大信号带宽:1MHz
- 广泛的编程和诊断
- 14位分辨率任意波形生成 (AWG) 模式
- 16级模拟模式生成 (APG) 模式
- 数字可编程电流、电压和热故障监控和保护
- 带关断模式的可编程电源电流
- 设计入选过程友好
- 无限电容负载驱动,具有外部补偿和转换速率控制功能
- 80引脚、12mm x 12mm TQFP封装
- 裸露焊盘朝上 (EPAD-up) 封装,用于安装散热片
- 工作温度范围:-40°C至+85°C
应用
- 自动化测试设备 (ATE)
- 显示面板形成和测试
- 压电驱动器
- 可编程电源
简化功能框图
发布日期: 2023-11-22
| 更新日期: 2025-02-21

