Analog Devices Inc. ADA4352-2双通道PGTIA
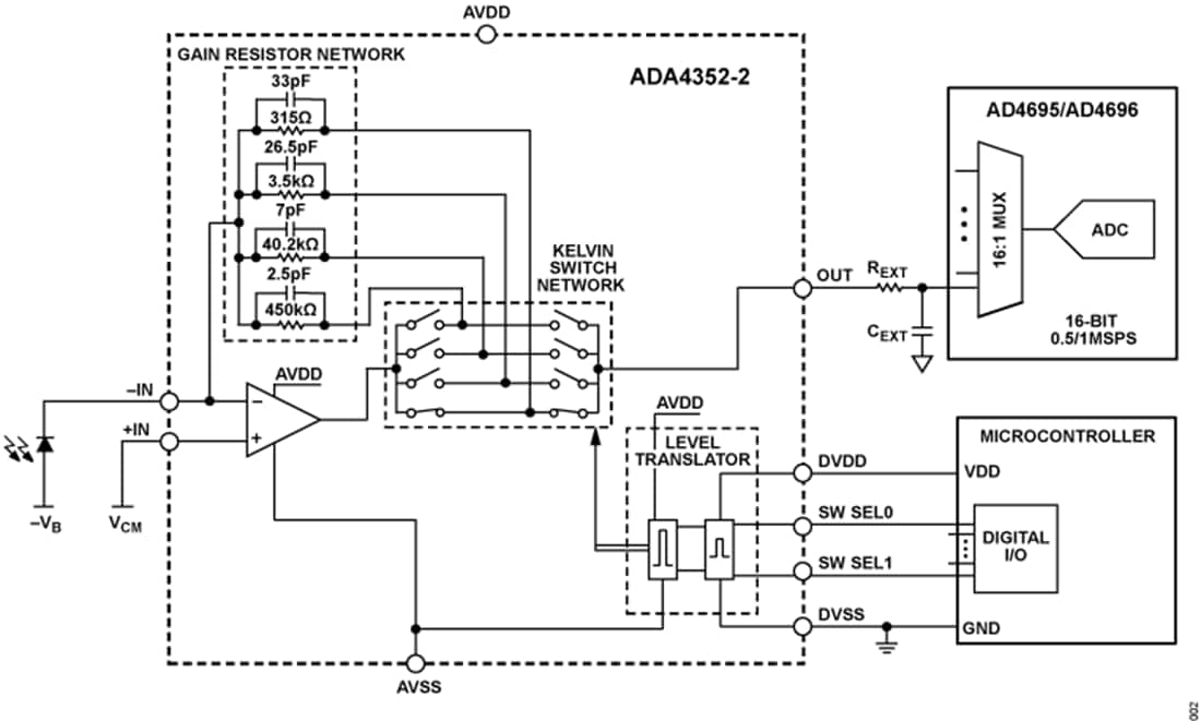
Analog Devices ADA4352-2双通道可编程增益跨阻抗放大器 (PGTIA) 是一种突破性解决方案,用于宽动态范围内小电流的精确测量。ADA4352-2在-40°C至+125°C的宽温度范围内都有高精度,使用户只需在室温下对终端设备进行一次校准,从而节省了测试时间和成本。ADA4352-2每个通道集成了四个电流转电压增益选择,每个通道可使用两个逻辑引脚对增益编程,是灵活、功能齐全的紧凑的PGTIA解决方案。此外,凭借强大的输出级、低噪声,ADA4352-2可直接驱动16位精度模数转换器(ADC,例如AD4696),它提供一个完整的模拟前端 (AFE) 来应对最具挑战的精密电流测量应用。Analog Devices ADA4352-2采用3mm × 3mm LFCSP封装,与使用独立运算放大器和开关的分立式设计相比,印刷电路板 (PCB) 面积减少了10倍。
特性
- 小型、双通道、完整PGTIA和AFE解决方案
- 16引线LFCSP、3mm × 3mm小型封装
- 每通道集成四个内部增益
- 范围:0,内部射频=315Ω
- 范围:1,内部射频=3.5kΩ
- 范围:2,内部射频=40.2kΩ
- 范围:3,内部射频=450kΩ
- 宽输入电流动态范围:100皮安至毫安
- 出色的DC精度
- 低失调电压:最大±100μV,+25°C
- 低失调电压漂移:最大±0.85μV/°C,-40°C至+125°C
- 低开关集成开关阻抗:最大19Ω,-40°C至+125°C
- 出色的动态性能
- 0范围稳定时间:1µs
- 1范围稳定时间:2µs
- 2范围稳定时间:5µs
- 3范围稳定时间:10µs
- 开尔文连接架构消除了开关电阻随温度变化导致的增益误差
- +2.7 V 至 +5.5 V 单电源操作
- ±1.85 V 至 ±2.75 V 双电源操作
- 宽增益8.5MHz带宽产品
- 宽工作温度范围:-40 °C至+125 °C
应用
- 精密电流到电压(I到V)转换
- 可编程增益跨阻抗放大器
- 光电探测器接口和放大
- 光学网络设备
- 光功率测量
- 仪器仪表(光谱和色谱)
- 精密数据采集系统 (DAQ)
简化应用图
发布日期: 2025-05-28
| 更新日期: 2025-06-11
