Analog Devices Inc. ADA4805 高速放大器
亚德诺半导体 ADA4805-1 /ADS4805-2 高速放大器是高速电压反馈、轨对轨输出放大器,具有达 500μA 的异常低的静态电流,使其成为低功耗、高分辨率数据转换系统的理想选择。尽管功率很低,但 ADI ADA4805 放大器仍然具有出色的整体性能。它们具有 105MHz 的高带宽(增益为 +1 下)、160 V/μs 的高压摆率以及最大 125μV 的低输入失调电压。关断引脚允许进一步将静态电源电流降低至 2.9μA。对于功率敏感型应用而言,关断模式可提供 3μs 的极高速开启时间。这样,用户便可在两次模数转换器采样之间关断放大器,实现动态功耗管理。ADA4805-1 / ADA4805-2 可采用 ±1.5V 到 ±5V 的电源供电,也支持 3V 和 5V 单电源,使其成为高速、低功率仪器的理想选择。特性
- ADA4805-1 Features
- Low input offset voltage: 125μV (maximum)
- Low input offset voltage drift
- 0.2μV/°C (typical)
- 1.5μV/°C (maximum)
- Ultralow supply current: 495μA/amplifier
- Wide supply voltage range: 3V to 10V
- High speed performance: −3dB bandwidth: 105MHz
- Slew rate: 160V/μs
- 0.1% settling time: 35ns
- Rail-to-rail outputs
- Input common-mode range: -VS −0.1V to +VS −1V
- Low noise: 5.9nV/√Hz at 100kHz; 0.6pA/√Hz at 100kHz
- Low distortion: −102dBc /−116dBc HD2/HD3 at 100kHz
- Low input bias current: 470nA (typical)
- Dynamic power scaling
- High speed turn-on time: 3μs (maximum) fully settled
- Small packaging: 6-lead SC70, 6-lead SOT-23
- ADA4805-2 Features
- Low input offset voltage: 125µV (maximum)
- Low input offset voltage drift
- 0.2µV/°C (typical)
- 1.5µV/°C (maximum)
- Ultralow supply current: 500µA/amplifier
- Fully specified at VS = 3V, 5V, ±5V
- High speed performance: −3 dB bandwidth: 105 MHz
- Slew rate: 160V/µs
- Settling time to 0.1%: 35ns
- Rail-to-rail outputs
- Input common-mode range: -VS −0.1V to +VS −1V
- Low noise: 5.9nV/√Hz at 100 kHz; 0.6pA/√Hz at 100kHz
- Low distortion: −102dBc /−126dBc HD2/HD3 at 100kHz
- Low input bias current: 470nA (typical)
- Dynamic power scaling
- Turn on time: 3µs (maximum) fully settled
- Small packaging: 6-lead SC70, 6-lead SOT-23, and 8-lead MSOP
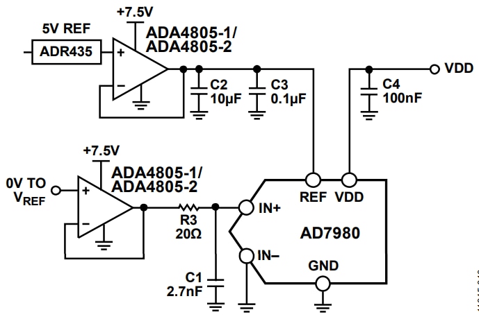
Typical Applications
视频
Additional Resources
Can You Really Get ppm Accuracies from Op Amps?
There is a march toward 1ppm accurate systems, especially now that 1ppm linear ADCs are becoming common. This article presents op-amp accuracy limitations and how to choose the few op-amps that have a chance of 1 ppm accuracy.
View Results ( 8 ) Page
| 物料编号 | 通道数量 | CMRR - 共模抑制比 | Ib - 输入偏流 | Vos - 输入偏置电压 | 封装 / 箱体 | Ios - 输入偏置电流 | PSRR - 电源抑制比 | 数据表 |
|---|---|---|---|---|---|---|---|---|
| ADA4805-1ARJZ-R7 | 1 Channel | 103 dB | 800 nA | 13 uV | SOT-23-6 | 2.1 nA | 122 dB | ![]() |
| ADA4805-1AKSZ-R7 | 1 Channel | 103 dB | 800 nA | 13 uV | SC-70-6 | 2.1 nA | 122 dB | ![]() |
| ADA4805-1ARJZ-R2 | 1 Channel | 103 dB | 800 nA | 13 uV | SOT-23-6 | 2.1 nA | 122 dB | ![]() |
| ADA4805-2TRMZ-EP | 2 Channel | 103 dB | 800 nA | 13 uV | MSOP-8 | 2.1 nA | 122 dB | ![]() |
| ADA4805-2ARMZ | 2 Channel | 103 dB | 800 nA | 13 uV | MSOP-8 | 2.1 nA | 122 dB | ![]() |
| ADA4805-2ARMZ-R7 | 2 Channel | 103 dB | 800 nA | 13 uV | MSOP-8 | 2.1 nA | 122 dB | ![]() |
| ADA4805-1AKSZ-R2 | 1 Channel | 103 dB | 800 nA | 13 uV | SC-70-6 | 2.1 nA | 122 dB | ![]() |
| ADA4805-2ACPZ-R7 | 2 Channel | 103 dB | 800 nA | 13 uV | LFCSP-10 | 2.1 nA | 122 dB | ![]() |
发布日期: 2015-01-22
| 更新日期: 2022-03-11

