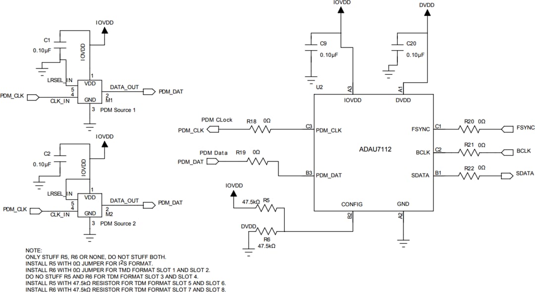
ADAU7112的输入源可以是任何具有从机PDM输出的器件,例如数字麦克风。这些麦克风的输出引脚可以直接连接到ADAU7112的输入引脚。
ADAU7112立体声PDM转PCM转换器采用无卤素9焊球晶圆级芯片尺寸封装 (WLCSP),在-40°C至+85°C的商业级温度范围内工作。
特性
- 来自数字麦克风的2通道PDM音频输入
- 64x的PDM转PCM音频数据抽取率
- 24位分辨率,支持高声压级 (SPL) 麦克风
- 126dB A加权信噪比 (SNR)
- 4kHz至96kHz输出采样速率
- 比特时钟速率为64×、128×、192×、256×、384×或512×输出采样速率
- 自动PDM时钟生成
- BCLK移除后自动关断
- 在48kHz采样速率和1.8V电源时,DVDD工作电流为0.36mA
- 从机I2S或TDM输出接口
- 最高支持TDM-16
- 可配置的TDM插槽
- I/O电源电压范围为1.70V至3.63V
- DVDD内核电源电压范围为1.10V至1.98V
- 4μA的典型DVDD关断电流
- 上电复位
- 工作温度范围:-40°C至+85°C
- 封装类型:WLCSP-9
- 封装尺寸:1.26mm × 1.26mm,0.4mm间距
- 符合RoHS指令
应用
- 移动计算
- 便携式电子产品
- 消费电子产品
- 专业电子设备
框图
典型应用电路
封装外形
发布日期: 2019-09-19
| 更新日期: 2024-02-29

