ADF5709 VCO采用5V单电源供电,仅消耗70mA电源电流,因此功耗极低。该器件的功耗低,因此非常适合用于气流有限或无气流的高性能应用。ADF5709 VCO采用单片结构,可在整个温度变化范围内实现最佳输出功率和噪声特性。
ADF5709完全集成了谐振器、负电阻器件和变容二极管,最大限度地减少了所需外部元件的数量,节省了电路板空间。
Analog Devices Inc. ADF5709宽带MMIC VCO采用微型、3.90mm x 3.90mm、符合RoHS指令的陶瓷无引线芯片载体 (LCC) 封装。该封装包括连接裸露焊盘的通孔,增强了器件的热特性。
特性
- 宽输出频率范围 (fOUT):9.85GHz至20.5GHz
- 漂移速率:0.5MHz/°C
- 宽调谐带宽
- 低失调单边带相位噪声:-83dBc/Hz(100kHz时)
- 无需外部谐振器
- 电源电流:70mA(典型值,VCC=5V时)
- 工作温度范围:-40°C至+85°C
- 3.90mm × 3.90mm陶瓷LCC24封装
应用
- 工业和医疗设备
- 测试与测量设备
- 军用雷达、电子战 (EW) 和电子对抗 (ECM)
- 点对点和多点无线电
- 甚小孔径终端 (VSAT)
- 无线通信基础设施
引脚分配
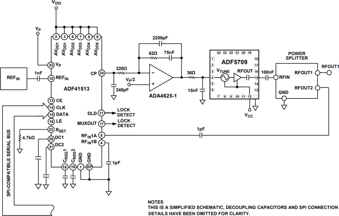
典型应用电路
封装外形
发布日期: 2021-01-29
| 更新日期: 2022-03-11

