ADG1412L开关符合JEDEC标准,兼容1.2V (JESD8-7A) 和1.8V逻辑电平 (JESD8-12A.01)。该ADG1412L开关具有轨到轨操作、最小失真,主体尺寸为4mm x 4mm。典型应用包括音频和视频信号路由、继电器替代品、通信系统、自动化测试设备和电池供电系统。
特性
- 导通电阻:1.5Ω(25°C时±15V双电源)
- ±15V双电源导通电阻平坦度:0.3Ω(25°C时)
- ±15V双电源通道间导通电阻匹配:0.1Ω(25°C时)
- 完全符合±15V、+12V和±5V:
- ±4.5V至±16.5V(双电源运行范围)
- 5V至16.5V(单电源运行范围)
- 用于兼容低逻辑电平的VL 电源:
- 符合1.8V JEDEC标准 (JESD8-7A)
- 符合1.2V JEDEC标准 (JESD8-12A.01)
- 轨到轨操作
- 24引脚、4mm x 4mm LFCSP封装
规范
- 整个温度范围内最大导通电阻为2.6Ω
- 最小失真
- 确保数字输入浮动时关断。
应用
- 自动化测试设备
- 数据采集系统
- 电池供电系统
- 采样保持系统
- FPGA和微控制器系统
- 音频信号路由
- 视频信号路由
- 通信系统
- 继电器替代品
功能框图
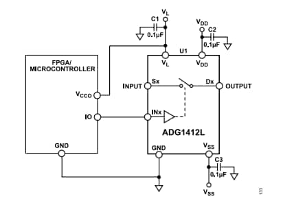
应用电路图
外形尺寸
发布日期: 2022-10-12
| 更新日期: 2025-02-20

