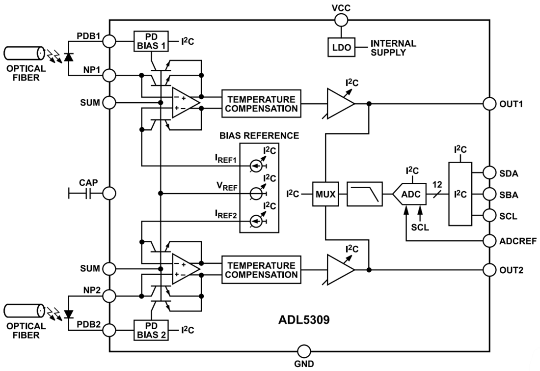
通过集成电路总线(I2C)接口可实现OUT1和OUT2输出的数字表达。通过I2C接口控制的14位逐次逼近寄存器(SAR)ADC对OUT1和OUT2通道输出和内置数字温度传感器进行采样。通过PDB1和PDB2接口支持自适应光电二极管偏置。光电二极管反向偏置在低二极管电流下保持小,从而最大限度地减小暗电流。在较高输入电流下,偏置电压与电流呈线性变化,以避免光电二极管饱和造成的非线性度。在较大电流下的启动偏置电平和比例因子可通过I2C进行配置。
Analog Devices ADL5309的额定环境工作温度范围为-40°C至+105°C,采用小型2.040mm×1.640mm、20引线晶圆级芯片尺寸封装(WLCSP)。
特性
- 188dB电气动态范围和94dB光学动态范围
- 双通道电流输入,用于直接测量光学增益
- 精确微调的对数响应
- 对数斜率200mV/decade
- 在整个温度范围内对数一致性误差为±0.4dB
- 偏移调整为70°C,可减小暗电流
- 集成LDO:26dB PSRR(60Hz和100pA输入电流时)(VCC =3.0V)
- 可通过I2C调节
- 光电二极管偏置电压
- 在低输入电流下实现噪声和响应时间的平衡
- 集成14位ADC
- 需要极少外部元件
- 2.040mm×1.640mm、20引线WLCSP
应用
- 自动测试设备
- 光功率监控
- 机械自动化
- 光学模块
功能框图
发布日期: 2024-08-07
| 更新日期: 2025-03-04

