Analog Devices Inc. ADL8104评估板

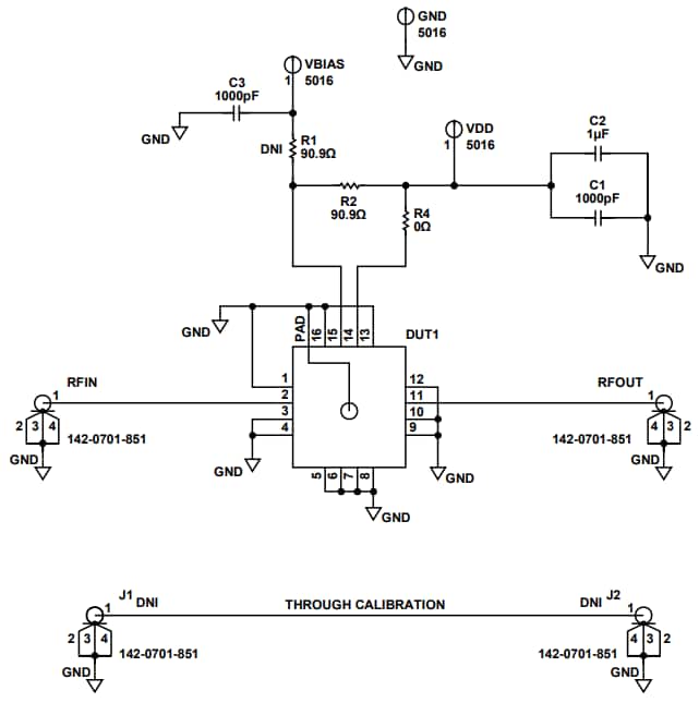
Analog Devices Inc. ADL8104评估板包括4层印刷电路板 (PCB),由10mil厚Rogers 4350B和Isola 370HR铜包覆制成,标称厚度为62mil。ADL8104-EVALZ上的RFIN和RFOUT端口装配有3.5mm母头同轴连接器。相应的射频迹线具有50Ω特征阻抗。ADL8104-EVALZ装有适合在ADL8104的-40°C至+85°C工作温度范围内使用的元件。为了校准电路板迹线损耗,J1和J2连接器之间提供直通校准路径。J1和J2必须装配射频连接器,以通过校准路径使用它们。

特性

  • 4层、Rogers 4350B和Isola 370HR评估板
  • 末端装接型3.5mm射频连接器
  • 直通校准路径(未装配)

应用

  • Test instrumentation
  • Military communications

必要设备

  • RF signal generator
  • RF spectrum analyzer
  • RF network analyzer
  • 5V, 300mA power supply

原理图

Analog Devices Inc. ADL8104评估板
发布日期: 2020-10-27 | 更新日期: 2024-11-25