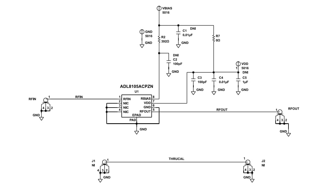
ADI ADL8105-EVALZ评估板通过J1和J2连接器之间的直通校准路径校准跟踪损耗。J1和J2需要装配射频连接器,以通过校准路径使用它们。SMT测试点连接器(GND和VDD)支持访问ADL8105-EVALZ接地路径和VDD引脚。
ADL8105-EVALZ电源去耦电容器显示用于表征和鉴定器件的配置。
特性
- 4层、Rogers 4350B和Isola 370HR评估板
- 末端装接型2.9mm射频连接器
- 直通校准路径(未装配)
必要设备
- 射频信号发生器
- 射频频谱分析仪
- 射频网络分析仪
- 5V、300mA电源
布局
示意图
组装图
发布日期: 2022-08-19
| 更新日期: 2022-10-07

