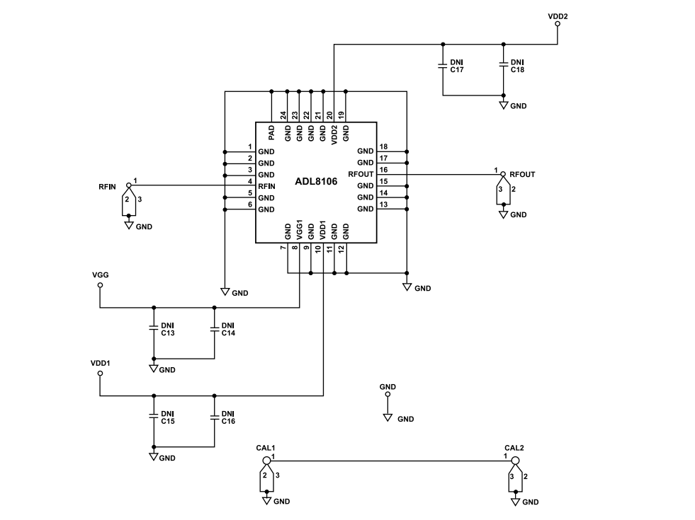
ADI ADL8106低噪声放大器在3V电源电压 (VDDx) 下需要120mA电流。ADL8106采用5.00mm x 5.00mm、24端子芯片阵列小外形,采用无引线腔 (LGA_CAV) 封装。
特性
- 4层Rogers 4003C评估板
- 末端装接型1.85mm射频连接器
- 直通校准路径(未装配)
套件内容
- 射频信号发生器
- 射频频谱分析仪
- 射频网络分析仪
- 3V、300mA电源
- 0V至-2V、±1mA电源
概述
框图
示意图
发布日期: 2022-10-13
| 更新日期: 2022-10-17

