adi ADL8143采用2mmx2mm的8引线框架芯片级封装(LFCSP),额定工作温度范围为-55°C至+125°C。
特性
- 单正电源(自偏置):1.5V和35mA(典型值)
- RBIAS漏极电流调节引脚
- 28.5dB(8GHz至10GHz增益)
- 噪声系数:1dB(8GHz至10GHz)
- 扩展工作温度范围:-55 °C至+125 °C
- 内部匹配和交流耦合
- 符合RoHS指令的2mmx2mm、8引线LFCSP
应用
- 卫星通信
- 雷达
- 电信
功能框图
接口原理图
简化示意图
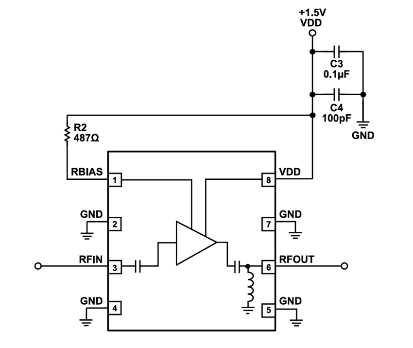
典型应用电路
发布日期: 2025-01-29
| 更新日期: 2025-05-30

