Analog Devices Inc. ADM1270 高压输入保护器件
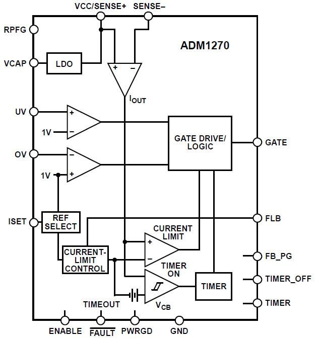
亚德诺半导体 ADM1270 高压输入保护器件是一款电流限制控制器,可为模块化或电池供电系统提供冲击电流限制和过流保护。将电路板插入带电背板时,放电旁路电容器充电时从背板电源总线吸收大量瞬态电流。这些瞬态电流可导致连接器引脚永久性损坏,以及背板电压下降,这会令系统中的其他板复位。ADI ADM1270 通过一个外部 P-通道场效应晶体管(FET)控制系统上电时的冲击电流。为了防止系统的输入电源极性接反,还对额外的外部 P-通道 FET 进行了控制。这防止了在极性反接情形下电流出现逆行,从而避免了对负载或 ADM1270 造成损害。特性
- Controls supply voltages from 4V to 60V
- Gate drive for low voltage drop reverse supply protection
- Gate drive for P-channel FETs
- Inrush current limiting control
- Adjustable current limit
- Foldback current limiting
- Automatic retry or latch-off on current fault
- Programmable current-limit timer for SOA
- Power-good and fault outputs
- Analog undervoltage (UV) and overvoltage (OV) protection
应用
- FPGA-based jitter attenuators and low jitter PLLs
- Industrial modules
- Battery-powered / portable instrumentation
Block Diagram
Development Tools
发布日期: 2015-01-14
| 更新日期: 2022-03-11
