Analog Devices Inc. ADM3055E/ADM3057E隔离式CAN收发器
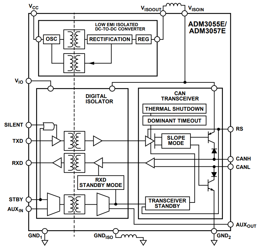
ADI ADM3055E/ADM3057E信号和电源隔离式CAN收发器是5kVrms和3kVrms隔离式控制器局域网 (CAN) 物理层收发器,集成隔离式直流-直流转换器。ADM3055E/ADM3057E可支持高达12Mbps的数据速率。该器件采用iCoupler®技术,在单个小外形集成电路 (SOIC) SMD封装中集成了3通道隔离器、CAN收发器以及Analog Devices isoPower®直流-直流转换器。该CAN收发器由单个5V电源供电,为CAN和CAN FD应用实现了一套完全隔离的解决方案。该器件可在CAN控制器和物理层总线之间提供完全隔离。ADM3055E提供5kV rms隔离电压、10kV浪涌测试电压以及8.3mm爬电距离和间隙,以确保符合应用增强型隔离要求。ADM3057E采用20引脚宽体SOIC封装,具有3kVrms隔离电压和7.8mm爬电距离。ADM3055E/ADM3057E收发器可在−40°C至+105°C的工业温度范围内正常工作。
特性
- 3kV rms信号和电源隔离式CAN收发器
- isoPower集成隔离式直流-直流转换器
- 适用于1.7V至5.5V逻辑电平的VIO引脚
- 符合ISO 11898-2:2016标准 (CAN FD)
- 高达12Mbps的数据速率,适用于CAN FD
- 较低的最大环路传播延迟:150ns
- 扩展共模范围:±25V
- 总线故障保护:CANH和CANL引脚上的电压为±40V
- 低功耗待机支持远程唤醒请求
- 具有用于控制的额外隔离信号(例如终端开关)
- 通过EN 55022 B级标准6dB
- 通过斜率控制来降低EMI
- 爬电距离和电气间隙:最小7.8mm(采用20引脚SOIC_W封装)
- 高共模瞬态抑制:>75kV/µs
- 工业工作温度范围:−40°C至+105°C
应用
- CANOpen、DeviceNet和其他CAN总线应用
- 工业自动化
- 过程控制和楼宇控制
- 运输和基础设施
框图
Development Tools
Analog Devices EVAL-ADM3055E-ARDZ Evaluation Board is an Arduino Uno compatible Shield for an isolated Controller Area Network with a flexible data rate (CAN FD) communications port.
发布日期: 2018-12-19
| 更新日期: 2025-03-04
