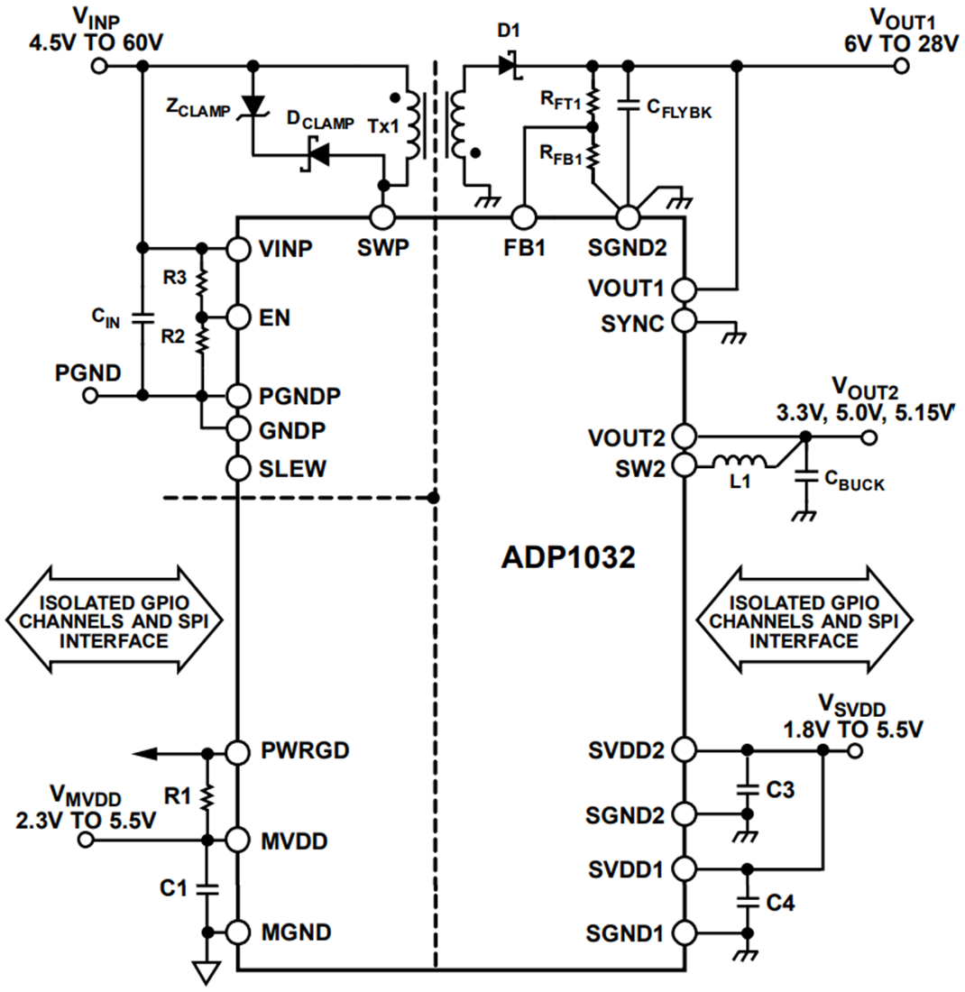
默认情况下,ADP1032反激式稳压器的工作开关频率为250kHz,降压稳压器的工作频率为125kHz。这两个稳压器彼此相对相移,从而降低电磁干扰 (EMI)。ADP1032可由350kHz至750kHz范围内的外部振荡器驱动,从而简化敏感应用中的噪声滤波。这些数字隔离器集成在ADP1032中,采用Analog Devices iCoupler®芯片级变压器技术,优化实现低功耗和低辐射发射。
Analog Devices Inc. ADP1032采用9mm × 7mm、41引脚LFCSP封装,额定结温范围为−40°C至+125°C。
特性
- 宽输入电源电压范围:4.5V至60V
- 集成式反激电源开关
- 生成两个隔离、良好稳压的独立输出
- VOUT1 :24V或6V至28V
- VOUT2 :3.3V、5.0V或5.15V
- 采用1:1比变压器,简化变压器设计
- 峰值电流限制和OVP,用于反激式和降压稳压器
- 精密使能输入和电源良好输出
- 通过SYNC输入调节开关频率
- 内部补偿和软启动控制(每个稳压器)
- 高速、低传播延迟、SPI信号隔离通道
- 三个100 kbps通用隔离式数据通道
- 41引脚、9mm × 7mm LFCSP外形尺寸实现较小的整体解决方案尺寸
- 工作结温范围:-40 °C至+125 °C
- 安全和法规批准(进行中) – CISPR11 B类辐射排放
- UL认证:2500Vrms,持续1分钟,符合UL 1577标准
- CSA元件认可通知5A - 300VRMS 从器件、主器件和现场电源域之间的基本绝缘 (IEC 61010-1,进行中)
- VDE符合性证书 - DIN V VDE 0884-10 (VDE 0884-10):2006-12,VIORM =565VPEAK
应用
- 工业自动化和过程控制
- 仪器仪表和数据采集系统
- 数据和电源隔离
典型应用电路
发布日期: 2020-05-27
| 更新日期: 2025-03-10

