Analog Devices Inc. ADP1621 直流到直流控制器
Analog Devices ADP1621 直流到直流控制器是固定频率、脉冲宽度调制 (PWM)、电流模式、升压转换器控制器,其额定效率是 92%,初始精度为 ±1%。 ADP1621 控制器驱动一个外部 N 沟道 MOSFET,将输入电压转换为较高的输出电压。 在开关节点上的电压不超过 30V 时,该器件采用无损耗电流检测,在开关节点上的电压超过 30V 时采用电阻电流检测。设计人员可使用 ADP1621 控制器来驱动 SEPIC、反激和正向转换器拓扑结构。 ADP1621 控制器的输入电源电压范围为 2.9V 至 5.5V。 使用小信号 NPN 调整管或单个电阻器,就可以接受更高的输入电压。 对于燃料电池应用,功率输入电压可以低至 1V。 设计人员可以使用一个外部电阻器来设定 100kHz-1.5MHz 范围内的开关频率。 SDSN 引脚将开关频率同步到一个外部时钟。 ADP1621 的输入电源电流在正常运行期间小于 3mA,在关断期间小于 10μA。 ADP1621 控制器的设计使得该器件能够驱动大型外部 MOSFET 和支持 10A 以上的负载电流。The ADP1621 Controller operates using a 2.9V-5.5V IC supply input voltage. Higher input voltages (>5.5V) are achievable with the use of a small signal NPN pass transistor or a single resistor. The device allows a power input voltage as low as 1V for fuel cell applications. Designers can use an external resistor to set the switching frequency over a 100kHz-1.5MHz range. The SDSN pin synchronizes the switching frequency to an external clock. ADP1621's input supply current is less than 3mA during normal operation and less than 10μA during the shutdown. The design of the ADP1621 Controller allows the device to drive large external MOSFETs and support load currents above 10A.
特性
- 92% efficiency (no sense resistor required)
- ±1.0% initial accuracy
- IC supply voltage range: 2.9V to 5.5V
- Power-input voltage as low as 1.0V
- Capable of high supply input voltage (>5.5V) with an external NPN or a resistor
- VIN UVLO and 35mA shunt regulator
- External slope compensation with 1 resistor
- Programmable operating frequency (100kHz to 1.5MHz) with 1 resistor
- Lossless current sensing for switch-node voltage <30V
- Resistor current sensing for switch-node voltage >30V
- Synchronizable to an external clock
- Current-mode operation for excellent line and load transient responses
- 10μA shutdown current
- Current limit and thermal overload protection
- Soft start in 2048 clock cycles
- Supported by ADIsimPower™ design tool
应用
- APD bias
- Portable electronic equipment
- Isolated dc-to-dc converter
- Step-up/step-down dc-to-dc converter
- LED driver for laptop computer and navigation system
- LCD backlighting
Additional Resources
The Elegance of a Flyback Controller Without a Dedicated Isolated Feedback Path
Save money and space with a Flyback Controller without a dedicated isolated feedback path.
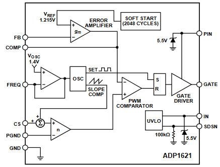
Block Diagram
Typical Application Circuit
