Analog Devices Inc. ADP1974 PWM控制器
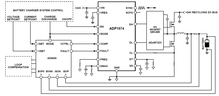
Analog Devices ADP1974 PWM控制器是一款恒定频率、电压模式、同步、脉冲宽度调制 (PWM) 控制器,用于双向直流-直流应用。控制器设计用于配合外部高电压场效应晶体管 (FET)、半桥驱动器和外部控制器件(如AD8450)进行电池测试、构造和调节应用。ADP1974 在电池充电模式下作为降压转换器使用,并在电池放电模式下作为升压转换器使用,以便回收输入总线上的电能。该控制器的高电压、VIN电源引脚最高可耐受 60V 的工作电压,同时降低额外的系统电源电压需求。ADP1974 还具有一个对 PWM 占空比进行外部控制的 COMP 引脚和一个可禁用 DH 和 DL 输出的 FAULT 引脚。功能包括外部和外部同步控制以及可编程相位移、可编程最大占空比、死区控制与峰值断续限流保护。其它保护功能包括启动时限制输入浪涌电流的软启动、精密使能以及热关断 (TSD)。特性
- 输入电压范围:6V至60V
- 板载5V线性稳压器
- 降压/充电或升压/放电模式
- 高PWM线性度,PWM斜率为4Vp-p
- FAULT和COMP输入兼容AD8450/AD8451
- 可编程停滞时间控制
- 从 50kHz至300kHz的可调节频率
- 同步输出或输入,有可调节移相
- 可编程最大占空比
- 可编程软启动
- 峰值打嗝电流限值保护
- 引脚兼容ADP1972(异步版本)
- TSD保护
- 16引脚TSS
应用
- 单节和多节电池成型和测试
- 高效电池测试系统,有回收能力
- 电池调理(充电和放电)系统
- 与AD8450/AD8451恒压 (CV) 和恒流 (CC) 模拟前端误差放大器兼容
典型应用电路
发布日期: 2016-01-29
| 更新日期: 2022-03-11
