Analog Devices Inc. ADP5301超低功耗降压稳压器
Analog Devices ADP5301是一款高效率、超低静态电流降压稳压器,其用于调节零负载输出的静态电流仅为180 nA。ADP5301稳压器的输入启动电压范围为2.15V至6.50V,因而可以使用多个碱性或NiMH、锂离子电池或其他电源。用户可通过一个外部VID电阻和工厂熔丝在0.8V至5.0V的范围选择输出电压。整体解决方案仅需要四个微型外部组件。在迟滞模式下,该稳压器可以低于1mW的功率实现出众的效率,并提供高达50mA的输出电流。在PWM模式下,该稳压器可产生低输出电压纹波,以及高达500mA的输出电流。灵活的配置能力使得器件可以实现高效率电源管理,以满足较长的电池寿命和低系统噪声要求。Analog Devices还提供了ADP5301-EVALZ评估板,以便设计人员可以使用ADP5301稳压器功能。
特性
- 输入启动电压范围:2.15V至6.50V
- 工作电压低至2.00V
- 超低静态电流:180nA(无负载)
- 可选输出电压:1.2 V至3.6V或0.8V至5.0V
- 输出精度:1.5%(PWM模式下的整个温度范围内)
- 可选迟滞模式或PWM工作模式
- 输出电流
- 迟滞模式下,电流最高达50mA
- PWM模式下,电流最高达500mA
- VOUTOK标志用于监控输出电压
- 100%占空比工作模式
- 2MHz开关频率,可选同步输入范围为1.2MHz至2.5MHz
- 快速输出放电 (QOD) 选项
- UVLO、OCP和TSD保护
- 9引脚1.65 mm × 1.87 mm WLCSP封装
应用
- 能源(煤气和水)计量
- 便携式和电池供电设备
- 医疗应用
- “保持有效”电源
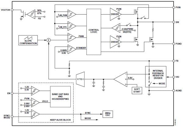
框图
发布日期: 2015-08-28
| 更新日期: 2022-03-11
