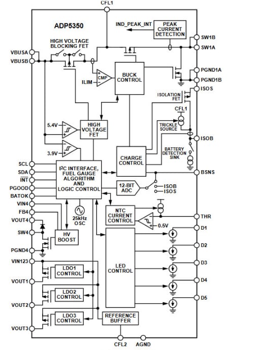
ADP5350 PMIC能够以涓流充电模式、恒流 (CC) 和恒压 (CV) 快速充电模式工作。该器件集成了内部场效应晶体管 (FET)。该内部FET支持在系统电源侧实现电池隔离。I²C兼容接口支持设计人员对所有参数进行编程,包括状态位回读,以实现工作状态监控和安全控制。
ADP5350升压稳压器在1.5MHz开关频率下运行。该稳压器可以用作适合多个LED背光驱动器的恒压调节器或增补恒流调节器。ADP5350还集成了低压差 (LDO) 稳压器,经优化可在低关断电流和静态电流下工作,从而延长电池寿命。
特性
- 开关模式USB电池充电器:
- 高精度可编程充电终端电压和充电电流
- 3MHz降压工作,可实现高效率和小尺寸
- 可耐受的输入电压:−0.5V至+20V (USB VVBUSx)
- 电源路径控制允许系统在电池丢失或没电的情况下工作
- 符合JEITA充电温度规格
- 基于电压的充电状态 (SOC) 计算算法
- 休眠模式下的极低静态电流
- 电池阻抗化学特性(锂离子)补偿
- 电池温度补偿
- 无需外部检测电阻
- 集成5通道LED驱动器的升压稳压器
- 支持多达4个LED串联或并联连接
- 5个独立的可编程LED吸电流
- 64级可编程LED电流水平(最高可达20mA)
- 用于LED闪烁的可编程开/关计时器
- 通过自适应裕量控制实现最高效率
- 三个150mA线性LDO稳压器
- 超低IQ,具有零负载(LDO1:1μA典型值)
- 可选负载开关完全打开模式
- 完整的I²C可编程性,具有专用中断引脚
应用
- 可充电锂离子和锂离子聚合物电池供电设备
- 便携式消费电子设备
- 便携式医疗设备
- 便携式仪器仪表设备
- 可穿戴设备
框图
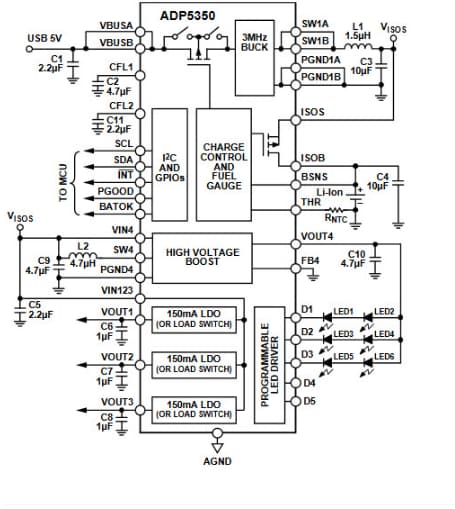
典型应用电路
发布日期: 2017-07-21
| 更新日期: 2022-04-18

