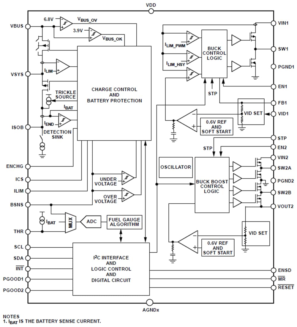
Analog Devices ADP5360在线性充电器输出和电池节点之间设有内部隔离场效应晶体管 (FET)。当器件处于电池过充和过放电故障条件时,将激活完整的电池保护功能。ADP5360电量计采用基于电压的算法,具有自适应滤波器限制解决方案。电量计可报告可充电锂离子电池的实时电池充电状态 (SOC),具有超低静态电流。
ADP5360降压稳压器在强制脉宽调制 (FPWM) 模式下以1.0MHz开关频率工作。在迟滞模式下,该稳压器能以低输出功率实现出色的效率。ADP5360降压-升压稳压器仅在迟滞模式下工作,输出电压小于或大于电池电压。ADP5360监控电路可以监控稳压器输出电压,为系统提供上电复位信号。看门狗定时器和外部按钮可以复位微处理器。
兼容I2C的接口支持对所有电池充电参数、保护阈值、降压输出电压和状态位回读进行编程。ADP5360的工作结温范围为-40°C至+85°C,采用32焊球、2.56mm × 2.56mm晶圆级芯片尺寸封装 (WLCSP)。
特性
- 线性电池充电器
- 高精度可编程充电终端电压和充电电流(高达320mA)
- 符合JEITA充电温度规格
- 锂离子和锂聚合物电池监视和保护
- 基于电压的电量计,具有自适应滤波器限制功能
- 过充电和过放电独立电池保护
- 温度传感器,具有外部NTC
- 超低静态电流降压转换器,具有快速输出放电选项
- 超低静态电流降压-升压转换器,具有快速输出放电选项
- 监控功能,带手动复位 (MR) 和看门狗定时器
- 运输模式可延长电池寿命
- 全部I2C编程能力,带专用中断引脚
应用
- 可充电锂离子/锂聚合物电池供电设备
- 便携式消费设备
- 便携式医疗设备
- 可穿戴设备
视频
功能框图
发布日期: 2020-01-31
| 更新日期: 2024-08-30

