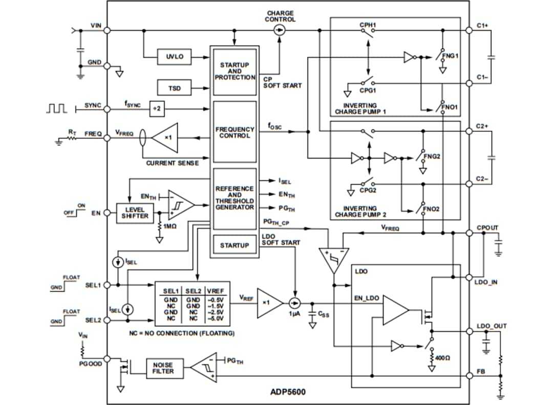
ADP5600电荷泵通过电阻器编程或外部时钟同步工作,开关频率范围为100kHz至1MHz。在更高开关频率下工作时,可使用小型输入、输出和飞电容器。为了将高开关频率与内部场效应晶体管 (FET) 结合,补偿和软启动功能为负轨发电提供同类最佳的整体解决方案尺寸。
ADP5600还具有全方位故障保护功能,确保应用稳健可靠。这些保护功能包括过载保护、短路飞电容器保护、欠压闭锁 (UVLO) 和热关断。为便于排序,ADP5600设有一个电源良好引脚。
ADP5600的集成LDO采用先进的专有架构,提供高电源抑制。它还仅通过一个小型2.2μF陶瓷输出电容器即可实现出色的线路/负载瞬态响应。输出可通过SEL1和SEL2引脚配置为四个固定输出电压之一。该输出可通过外部反馈分压器在-0.505 V至-VIN +0.5V范围内调节。
Analog Devices Inc. ADP5600交错式反相电荷泵采用4mm x 4mm LFCSP16封装,具有-40°C至+125°C宽工作温度范围。
特性
- 2.7 V 到 16 V 的输入电压
- 最大输出电流:100mA
- 集成功率MOSFET
- 四个LDO可选输出电压选项(-0.505V、-1.5V、-2.5V和-5V)
- 可调输出电压范围:-0.505V至-VIN + 0.5V
- 可编程电荷泵开关频率范围:100kHz至1MHz
- 通过SYNC引脚实现频率同步
- 精密性和电源良好
- 内部软启动
- 输出短路和过载保护
- 短路电荷泵飞电容器保护
- 集成LDO输出放电电阻
- 工作温度范围:-40°C至+125°C
- 4mm x 4mm LFCSP16封装
- 符合RoHS指令
应用
- 电池供电设备
- 模拟信号处理
- 电信
- 工业自动化
- 医疗设备
- 消费类电子产品
- 数据采集系统
典型应用电路
框图
封装外形
发布日期: 2020-09-03
| 更新日期: 2024-11-01

