Analog Devices Inc. ADPA9002-EVALZ评估板
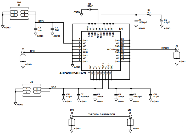
Analog Devices ADPA9002-EVALZ评估板用于评估和开发ADPA9002直流至10GHz功率放大器。ADPA9002是一款砷化镓 (GaAs)、假晶高电子迁移率晶体管 (pHEMT)、单片微波集成电路 (MMIC) 功率放大器。ADPA9002-EVALZ包含一个由10mm Rogers 4350B制成的双层印刷电路板 (PCB),安装在铝制散热片上。该散热片有助于为ADPA9002提供散热,以及为PCB提供机械支撑。ADPA9002-EVALZ装有适合在ADPA9002的-40°C至+85°C工作温度范围内使用的元件。特性
- 带散热片的双层Rogers 4350评估板
- 末端装接型2.9mm射频连接器
- 直通校准路径
原理图
发布日期: 2019-12-19
| 更新日期: 2024-03-07
