Analog Devices / Maxim Integrated ADPL12010 评估套件
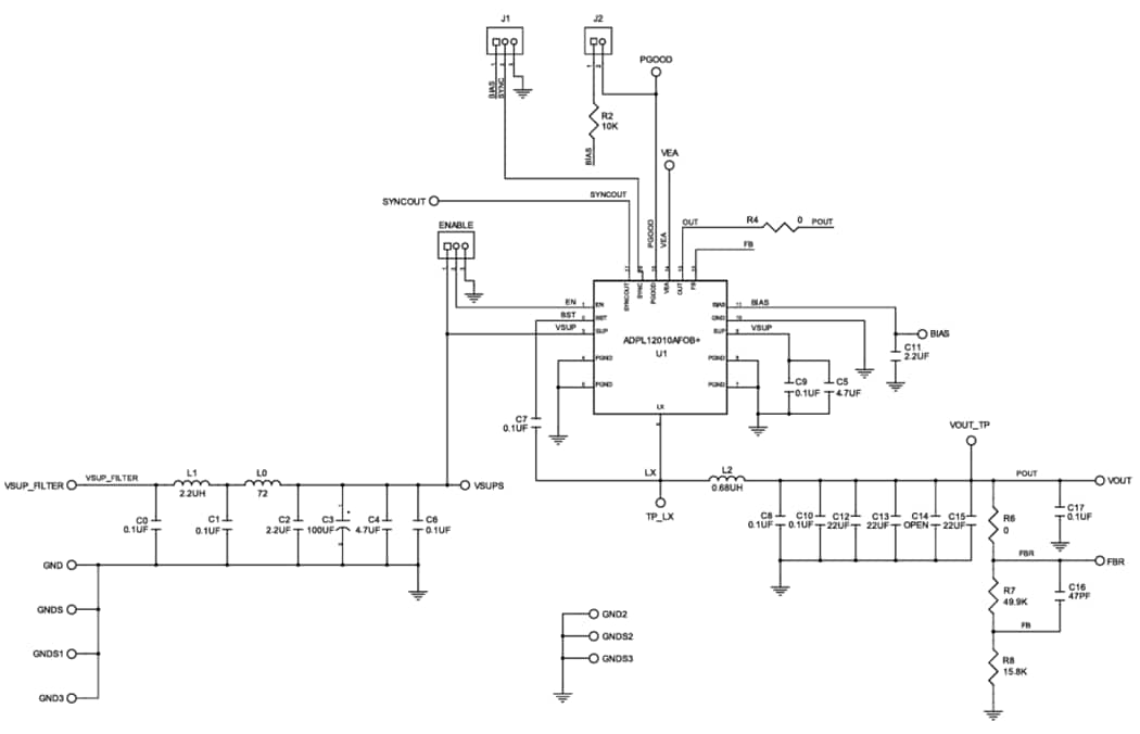
Analog Devices/Maxim Integrated ADPL12010评估套件专为评估具有20μA静态电流的ADPL12008/ADPL12010同步降压转换器而设计。该 评估套件设计用于为3V至20V提供高达10A的输入电压。ADPL12010套件的输出电压可变,默认设置为3.3V,只需对元器件进行最小的更改,即可轻松配置为0.8V至6V(1.5MHz)或高达10V(400kHz)。此评估套件配备了ADPL12010AFOB+元器件,其工作频率为1.5MHz。ADPL12010套件包括多个测试点和跳线,以促进评估过程。特性
- 输入电源电压范围:3 V至20 V
- 可调输出电压为0.8V和10V(1.5MHz)
- 提供高达8A/10A输出电流
- 频率同步输入
- 使能输入
- 电压监测PGOOD输出可用
- 经过验证的印刷电路板(PCB)布局
- 完全组装并经过测试
必要设备
- ADPL12010评套件
- 直流电源(PS)为20V、10A
- 适当的电阻负载,或可产生10A灌电流的电子负载
- 数字万用表 (DMM)
- 示波器
发布日期: 2025-09-15
| 更新日期: 2025-10-02
