Analog Devices Inc. ADPL16000直流/直流转换器
Analog Devices Inc. ADPL16000DC-DC转换器是高效高压同步DC-DC转换器,集成了MOSFET。这些降压转换器可在4.5V至60V的宽输入电压范围内工作。ADPL16000转换器可提供高达400mA的电流,并产生0.9V至0.89 x Vin 的输出电压。这些DC-DC转换器可灵活地支持系统中的多个电源轨,并可在恶劣的工业环境中可靠工作。该器件采用峰值电流模式控制架构,带有MODE引脚,用于在脉冲宽度调制 (PWM) 或脉冲频率调制 (PFM) 控制下操作器件。这些转换器采用紧凑型8引脚2mm x 2mm TDFN-CU封装。ADPL16000转换器非常适合用于工业传感器、4mA至20mA电流环路、暖通空调和楼宇控制、高压LDO替代品,以及通用负载点 (POL)。特性
- 无需外部元器件,降低总成本:
- 无肖特基同步工作,实现高效率并降低成本
- 内部补偿
- 内部反馈分压器,实现固定的3.3V和5V输出电压
- 内部软启动
- 全陶瓷电容器和超紧凑布局
- 灵活地支持系统中的多个电源轨:
- 输入电压范围:4.5 V至60 V
- 3.3V和5V的固定输出电压选项
- 可调输出电压选项:0.9V至0.89 x VIN
- 提供高达400mA负载电流
- PFM和强制PFM模式间可配置
- 降低功耗:
- 92% 峰值效率
- PFM功能提高轻负载效率
- 关断电流:2.2 µA(典型值)
- 在恶劣的工业环境中可靠工作:
- 断续模式电流限制和自动重试启动
- 内建输出电压监控,带开漏引脚
- 可编程EN/UVLO阈值
- 针对预偏置输出的单调性启动
- 过温保护
- 环境温度范围:-40°C至125°C,结温范围:-40°C至150°C
- 符合CISPR32 (EN55032) B类传导和辐射排放标准
应用
- 工业传感器
- 4 mA至20 mA电流环路
- HVAC和楼宇控制
- 高电压LDO替代品
- 通用负载点 (POL)
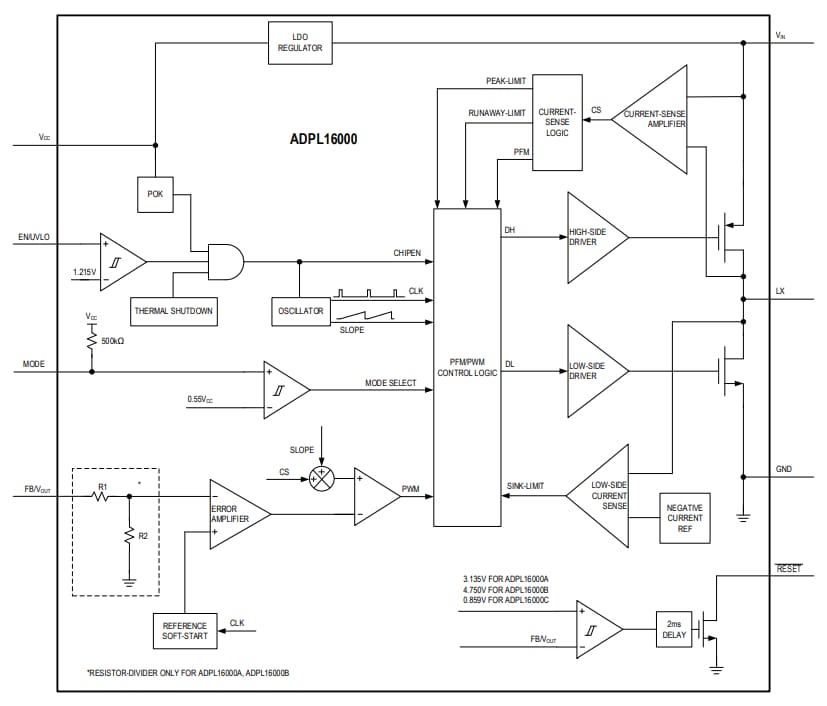
框图
应用图和效率与负载电流
发布日期: 2024-07-24
| 更新日期: 2024-08-22
