ADI ADPL26001采用小型封装选项,结合2MHz的高开关频率,有助于保持较小的占位面积,从而实现整体高效、节省空间和经济高效的解决方案。
特性
- 输入电压范围:3.2 V至36 V
- 低静态电流和低纹波Burst Mode®运行:IQ=6µA
- 利用单个反馈引脚进行正或负输出电压编程
- 1 A、60 V电源开关
- 固定开关频率:2MHz
- 精确的EN/UVLO引脚阈值:1.6V
- 内部补偿和软启动
- 薄型 (1 mm) ThinSOT™封装
应用
- 工业
- 电信
- 医疗诊断设备
- 便携式电子产品
简化应用方框图
效率和功率损耗与负载电流
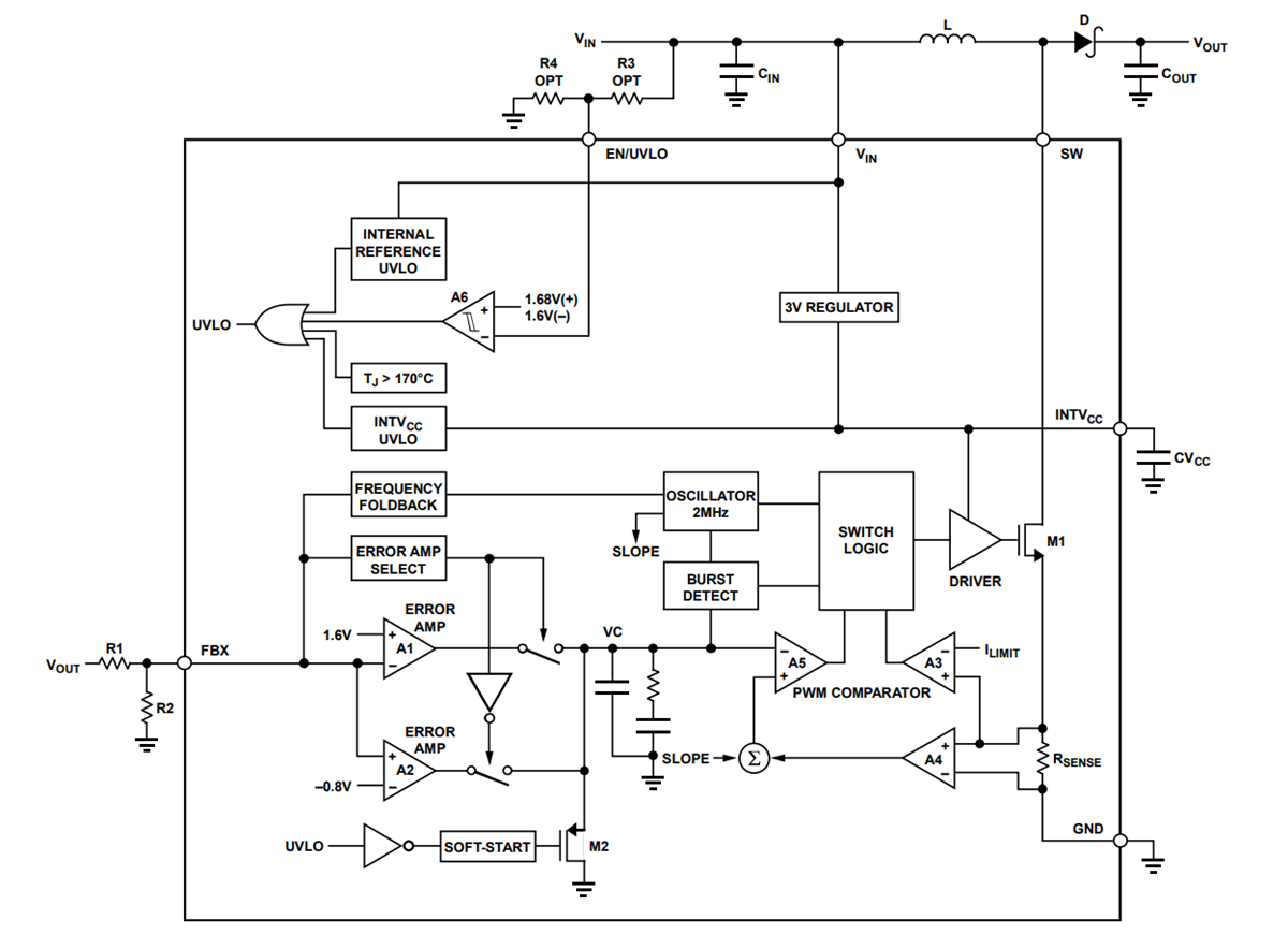
框图
发布日期: 2024-07-29
| 更新日期: 2025-05-15

