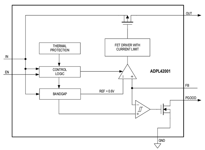
开漏PGOOD引脚为系统提供电源良好信号,成功调节输出电压。ADPL42001线性稳压器还设有使能引脚 (EN),可让用户打开或关闭该器件。该器件具有热关断功能,裸片温度超过+165°C时关断器件。ADPL42001在-40°C至+125°C工业温度范围内工作,采用6引脚紧凑型TSOT或6引脚 (3mm x 3mm) TDFN封装。
特性
- 在恶劣工业环境中可靠工作
- 内置输出电压监控,带PGOOD引脚
- 高压使能输入
- 低静态电流:8 μA
- 低压差:560mV(100mA时)
- 过载保护
- 过温保护
- 宽环境工作温度范围(-40°C至+125°C)/结温范围(-40°C至+150°C)
- 易于使用
- 仅需四个外部元件
- 搭配小型4.7μF、0805输出电容器可稳定工作
- 全陶瓷电容器、紧凑布局
- 减少线性稳压器库存数量
- 宽输入电压范围:4 V至20 V
- 可调输出电压:0.6 V至18 V
- 负载电流能力:可高达100 mA
- 6引脚紧凑型TSOT和6引脚 (3mm x 3mm) TDFN封装选项
应用
- 电池供电设备
- 用于开关电源的后置稳压器
- 车身电子产品和照明
应用电路图
框图
发布日期: 2024-12-11
| 更新日期: 2024-12-26

