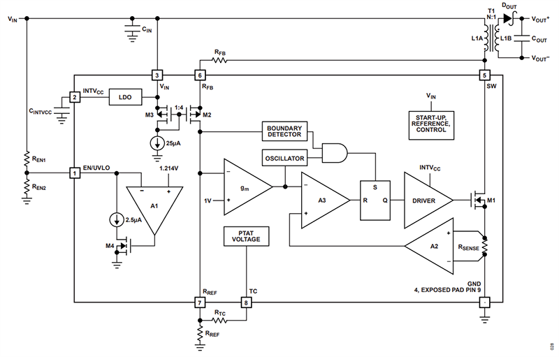
Analog Devices ADPL54203集成了3.4A、60V DMOS电源开关以及所有高压电路和控制逻辑,采用热增强型8引线SO封装。由于集成度高,并使用了边界和低纹波突发模式,因此为隔离式供电提供了简单易用、元件数量少、高效的应用解决方案。
特性
- 3.4A、60V内部DMOS电源开关
- 3.2 V 到 40 V 的输入电压范围
- 输出电压调节无需变压器第三套绕组或光隔离器
- 重负载时以准谐振边界模式运行
- 轻负载时以低纹波突发模式运行
- 低静态电流
- 115 µA(睡眠模式下)
- 390µA(有源模式下)
- 最小负载 < 0.5%的满负载输出(典型值)
- 为输出二极管提供了温度补偿
- 内部补偿和软启动
- 输出短路保护
- 精确EN/UVLO阈值和迟滞
- 热增强型8引线SO封装
应用
- 隔离式辅助/内务处理电源
- 隔离式工业和医疗电源
简化应用方框图
方框图
发布日期: 2024-03-07
| 更新日期: 2024-03-14

