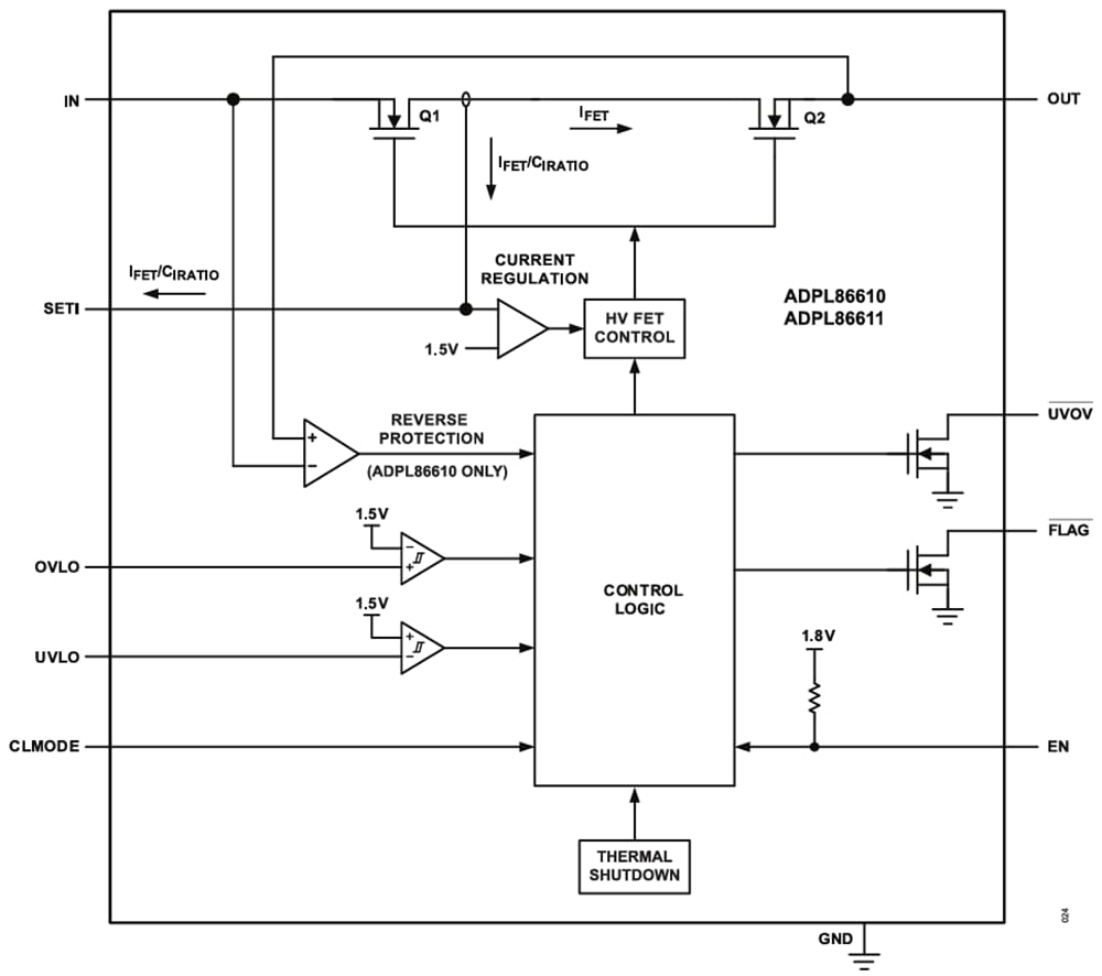
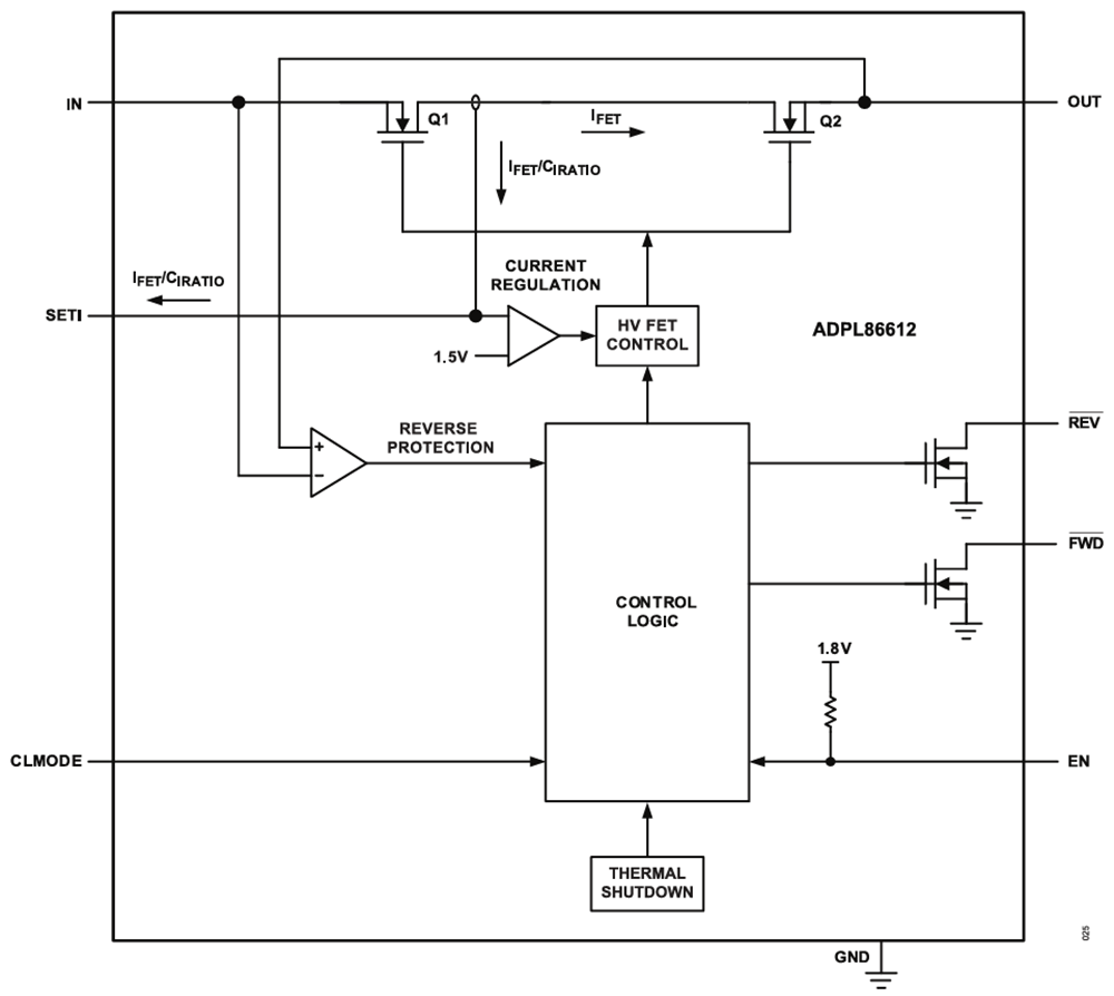
可调输入过压保护范围为5.5V至60V,可调输入欠压保护范围为4.5V至59V。输入过压锁定 (OVLO) 和欠压锁定 (UVLO) 阈值通过外部电阻器设置。此外,这些设备提供内部输入欠压阈值,典型值为4.2V。
这些设备具有可编程电流限制保护,最大可达250mA;因此,可在启动阶段有效抑制浪涌电流,同时在输出端为大容量电容器充电。电流限制阈值通过将电阻器从SETI引脚连接到GND来设定。当设备电流达到设定阈值时,设备通过调节场效应晶体管 (FET) 的电阻来防止电流进一步增加。这些设备可以编程在电流限制条件下以三种模式运行:自动重试、连续或锁断。SETI引脚上的电压与通过设备的瞬时电流成正比,并由模数转换器(ADC)读取。
Analog Devices ADPL86610和ADPL86612会阻止电流反方向流动(即从OUT到IN),而ADPL86611则允许电流反方向流动。这些设备具有防止过大耗散功率的热关断保护功能。这些设备采用小型10引脚 (3mm x 3mm) TDFN-EP封装。这些设备的工作温度范围为-40°C至+125°C。
特性
- 强大的保护特性缩短了系统停机时间
- 宽输入电源电压范围:+4.5 V至+60 V
- 在输入电压高达35V的情况下,无需瞬态电压抑制器 (TVS) 也能实现热插拔。
- 负输入容差为-65V
- 导通电阻低至1.42 Ω(典型值)
- 反向电流阻断保护
- 热过载保护
- 扩展温度范围:-40 °C至+125 °C
- ADPL86610支持OV、UV和反向电压保护
- ADPL86611支持OV和UV保护
- ADPL86612支持反向电压保护
- 节省电路板空间,并减少外部物料清单 (BOM) 的数量
- 10引脚,3mm x 3mm,薄型双面无引线 (TDFN-EP) 封装
- 集成FET
- 灵活的设计选项支持复用并减少重新认证
- 可调节OVLO和UVLO阈值
- 可编程正向电流限制
- 10mA至20mA,在整个温度范围内的精度为±6%
- 20mA至250mA,在整个温度范围内的精度为±5%
- 可编程过电流故障响应(自动重试、连续和断开模式)
- 平滑电流转换
应用
- 传感器系统
- 条件监测
- 工厂传感器
- 过程仪表
- 称重和配料系统
- 工业应用,如可编程逻辑控制器(PLC)、网络控制模块和电池供电模块
ADPL86610/ADPL86611 功能图
ADPL86612 功能图
发布日期: 2026-01-27
| 更新日期: 2026-01-28

