该板简单易用,DUT在其引线上得到提升,从而提高了与4层板接地层的热隔离。
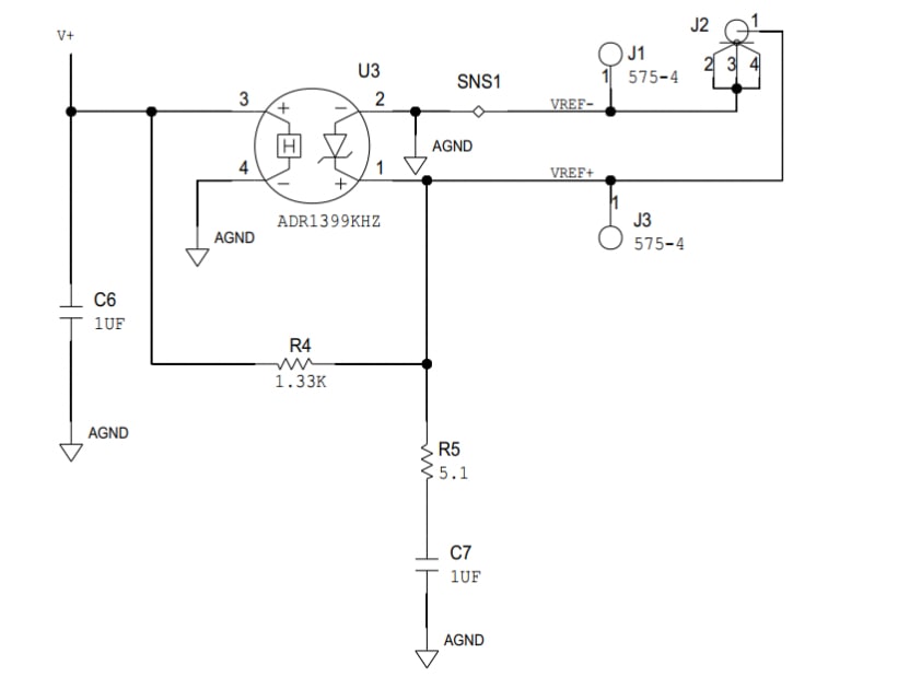
ADI ADR1399H-EBZ评估板具有隔离电源,指示基准输出有效浮动,从而消除接地环路的可能性。隔离仅由1Meg电阻器进行桥接。可以通过USB-C™电缆供电,也可以将5V电压施加到“VUSB”,也可以将电源反向驱动到稳压器输出(“VPRE”或“V+”)。超稳定7.05V用于香蕉插孔和边缘安装型SMA连接器。
特性
- 高效进行原型制作
- 用户定义的电路配置
- 边缘安装型SMA连接器
- 易于连接测试设备和其他电路
- 符合RoHS指令
必要设备
- USB-C兼容充电器/电源,或
- 台式实验室电源
- 几位数DMM(例如HP3458或Keithley 2001)
- 两根香蕉插头电缆,或
- 一根SMA转仪表兼容电缆
概述
示意图
发布日期: 2022-01-13
| 更新日期: 2022-03-11

