Analog Devices ADRF5030是一款采用绝缘体上硅 (SOI) 工艺制造的非反射式开关。ADRF5030的工作频率范围为100MHz至20GHz,插入损耗低于1.2dB,隔离高于45dB。该开关RFC和RFx端口的RFC和RFx直通路径、端接路径以及热开关路径具有平均33dBm/峰值36dBm的射频输入功率处理能力。ADRF5030采用±3.3V双电源电压工作,采用互补金属氧化物半导体 (CMOS) 和兼容低压晶体管至晶体管逻辑 (LVTTL) 的控制。
特性
- 用于ADRF5030的全功能评估板
- 轻松连接测试设备
- 直通校准线
应用
- 测试仪器仪表
- 军用无线电、雷达和电子对抗 (ECM)
- 微波无线电和甚小孔径终端 (VSAT)
必要设备
- 直流电源
- 网络分析仪
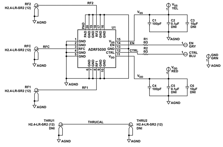
原理图
发布日期: 2024-08-30
| 更新日期: 2025-03-10

