Analog Devices Inc. ADRF5141评估板

Analog Devices INC. ADRF5141评估板是一款带连接器的电路板,与ADRF5141和应用电路组装在一起。该评估板可轻松连接测试设备。该评估板的所有元件均安装在一次侧,因此简单易用,密度低。ADRF5141-EVALZ在8层印刷电路板 (PCB) 上采用射频电路设计技术,电路板总厚度约为62mil (1.5748mm)。该评估板具有两个电源输入、一个控制输入和一个接地。ADRF5141-EVALZ配有连接到底部的支撑板,可确保在大功率评估期间最大限度地提高散热性能,并降低电路板上的温升。

特性

  • 用于ADRF5141的全功能评估板
  • 轻松连接测试设备
  • 直通校准线
  • 边缘安装型2.92mm射频输入和输出连接器

规范

  • 8层印刷电路板 (PCB)
  • 电介质材料:8mil (0.2032mm) Rogers 4003C
  • 电路板总厚度:62mil (1.5748mm)
  • 阻抗:50Ω

板布局

Analog Devices Inc. ADRF5141评估板

测试设置图

信息图 - Analog Devices Inc. ADRF5141评估板

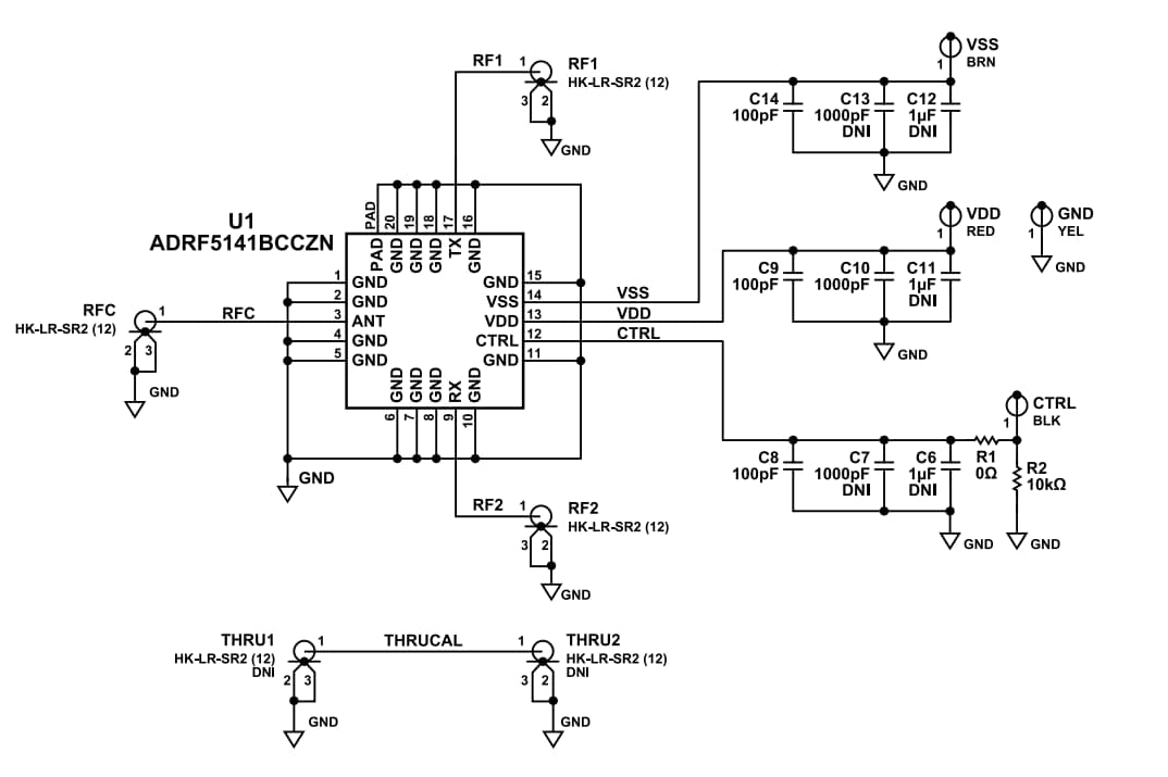
示意图

Analog Devices Inc. ADRF5141评估板
发布日期: 2022-12-01 | 更新日期: 2022-12-07