特性
- 包含ADRF5300器件和外部元件
- 射频连接器
- 轻松连接测试设备
- 板载直通线路,用于校准
应用
- Industrial scanners
- Test instrumentation
- 5G Millimeter-wave cellular infrastructures
- Military radios, radars, and electronic counter measures (ECMs)
- Microwave radios and very small aperture terminals (VSATs)
必要设备
- 直流电源
- 网络和频谱分析仪
- 信号发生器
板布局
测试设置图
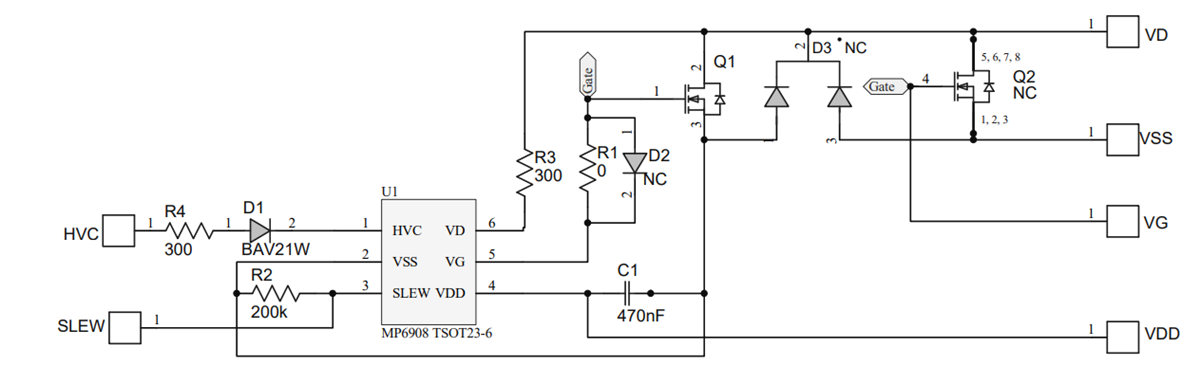
原理图
电路布局
发布日期: 2020-10-29
| 更新日期: 2024-11-26

