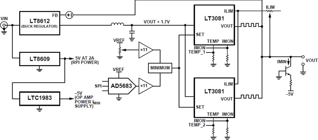
CN0508台式电源设计采用降压转换器前置稳压器的混合电路拓扑和两个并行线性稳压器。该拓扑结合了降压转换器的高功率效率与线性稳压器的低输出噪声、低纹波和可调电流限制。
除了电路板本身之外不需要任何散热器,而线性台式电源中的传输器件(分立晶体管或集成电路稳压器)则需要外部散热器来充分散热。
完整的解决方案成本低、结构紧凑,可轻松配置为独立运行或集成到其他设备中。
特性
-
提供单个0V至27.5V可调输出,通过Raspberry Pi进行模拟和电子控制
-
提供0A至3A恒流限制
-
支持本地触摸屏(TFT屏幕)和HDMI显示器
-
低输出纹波和低输出电容
-
出色的瞬态响应
-
无需笨重的散热片即可保持冷却
视频
框图
板布局
- 连接器P1是用于输入电源的螺钉端子块
- 连接器P2是用于输入电源的5.5mm x 2.5mm圆柱形插孔连接器
- 连接器P3是用于Raspberry Pi的40引脚连接器
- 连接器P7是台式电源的正极输出插孔
- 连接器P8是台式电源的接地输出插孔
- 电位器R43是对输出电压的手动控制
- 电位器R14是输出电流限制的手动控制
- 接头P12包含用于风扇控制的输出信号
设置图
软件
为了启动Raspberry Pi,用户需要获取Analog Devices Kuiper Linux并将其写入SD卡。Analog Devices Kuiper Linux是一款基于Raspbian的Raspberry Pi发行版。它包含用于ADI产品的Linux设备驱动程序。
发布日期: 2020-06-26
| 更新日期: 2025-03-11

