基于条件的监测 (Cbm) 是一种预测性维护形式,它使用传感器评估设备在运行时的超时状况。收集的传感器数据可以确定基线趋势、诊断甚至预测故障。利用CbM,根据需要进行维护,而不是传统的定期预防性维护模式,节省了时间和成本。
振动监测是一种常见类型的CbM测量,因为振动趋势的变化可能表明磨损或其他故障模式。为了测量振动数据,历来使用高带宽(10kHz及以上)、超低噪声(100°µ/√Hz或更低)压电传感器来满足这些要求。用于压电传感器的成熟传感器接口是集成式电子压电 (IEPE),因此IEPE已成为CbM振动生态系统中事实上的接口。
随着微技术工艺和制造技术的最新进步,MEMS加速度计已经跟上压电传感器的低噪声水平,并超越了许多其他规格,例如DC到低频响应、热稳定性、抗冲击/恢复和成本。然而,MEMS传感器的输出要么是传统的3线模拟形式(接地、电源和信号),要么为数字形式(如果与ADC集成)。两路输出均不与首选的CbM行业传感器接口IEPE直接兼容。
该参考设计可以直接替代压电传感器IEPE,具有高带宽、超低噪声MEMS加速度计的优点。此电路使客户能够轻松评估用于CbM应用的MEMS加速度计的使用情况。
特性
- 工业标准IEPE接口
- 宽带MEMS加速度计
- 直接替代压电传感器
- 非常适合用于基于条件的监测应用
必要设备
- 兼容IEPE的振动测量设备,例如LMS 监控与数据采集系统的西门子和National Instruments的CompactDAQ
- 振动台或振动源
- EVAL-XLMOUNT1安装块
- 同轴电缆或适当屏蔽电线
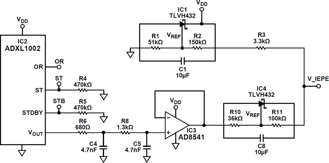
电路图
资源
发布日期: 2020-06-23
| 更新日期: 2025-03-11

