Analog Devices Inc. DC1687B演示电路

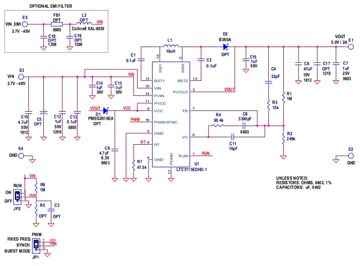
Analog Devices Inc. DC1687演示电路设有LTC3115-1高压单片同步降压-升压转换器。该演示板具有两种用户可选的工作模式:Burst Mode®工作模式和强制连续工作模式(固定频率PWM)。DC1687演示板在2.7V至40V输入电压范围内工作,输出电压设置为5V。

DC1687演示板在PWM模式下以1MHz频率工作,以优化小尺寸并实现高效运行。DC1687B演示电路还具有可选配置,可以反馈VCC,以提高某些5V输出应用的效率。

规范

  • 输入电压:2.7V至40V
  • 5V输出电压
  • 输出电流:
    • VIN ≥ 3.6V时为1A
    • VIN > 6V时为2A

性能图

性能图表 - Analog Devices Inc. DC1687B演示电路

原理图

原理图 - Analog Devices Inc. DC1687B演示电路
发布日期: 2019-07-16 | 更新日期: 2024-03-11