Analog Devices Inc. DC1941D isoSPI™演示板

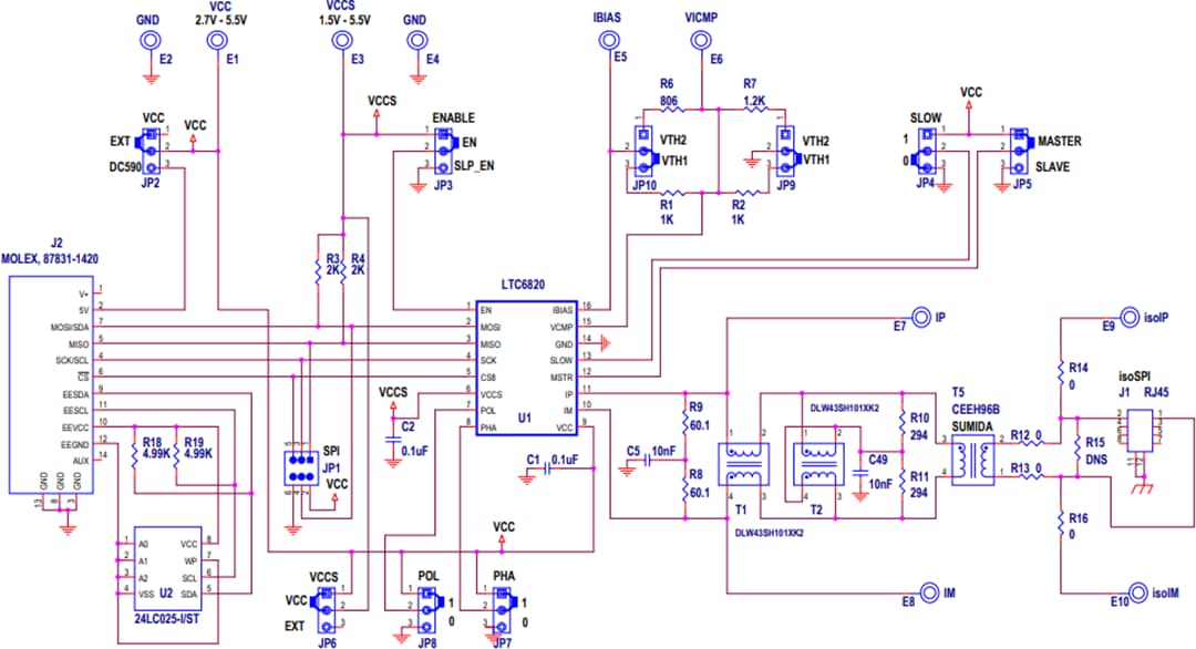
Analog Devices Inc. DC1941D isoSPI™演示板提供了基于LTC6820 isoSPI收发器的隔离式2线串行外设接口 (SPI) 参考电路。LTC6820将高达1Mbps的SPI信号编码为差分isoSPI信号,该信号通过一个简单的脉冲变压器借助双绞线传输。在双绞线的另一端,isoSPI信号可通过另一个LTC6820转换回SPI,也可连接到另一个内置isoSPI接口的器件。DC1941D包含一个预装的LTC6820,它可以在主模式或从模式下工作。

建议将DC1941D isoSPI演示板与QuikEval兼容USB隔离式串行控制器板一起使用,例如DC590B或Linduino DC2026C Arduino兼容和QuikEval兼容隔离式USB串行控制器板。

原理图

原理图 - Analog Devices Inc. DC1941D isoSPI™演示板
发布日期: 2019-11-11 | 更新日期: 2025-03-20