DC2003A演示电路处于Burst Mode®工作模式时,LTC3622 IC的静态电流低至5µA,处于关断模式时,静态电流小于0.1μA。该电路的固定开关频率为1MHz或2.25MHz,与外部时钟的同步范围为±50%。DC2003A演示电路具有用户可选模式输入,可让用户权衡纹波噪声以实现较高的轻负载效率。脉冲跳跃模式可实现最低的纹波噪声,而突发模式操作则可在轻负载下实现最高效率。
规范
- 默认开关频率:1MHz
- 输入电压范围:2.7V至17V
- 默认输出电压:3.3V至5V
- 板载用户可选输出电压
- 每通道最大连续输出电流:1A
测量设备设置
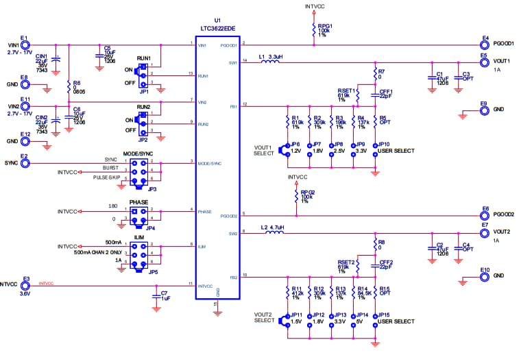
原理图
发布日期: 2019-07-16
| 更新日期: 2024-03-11

