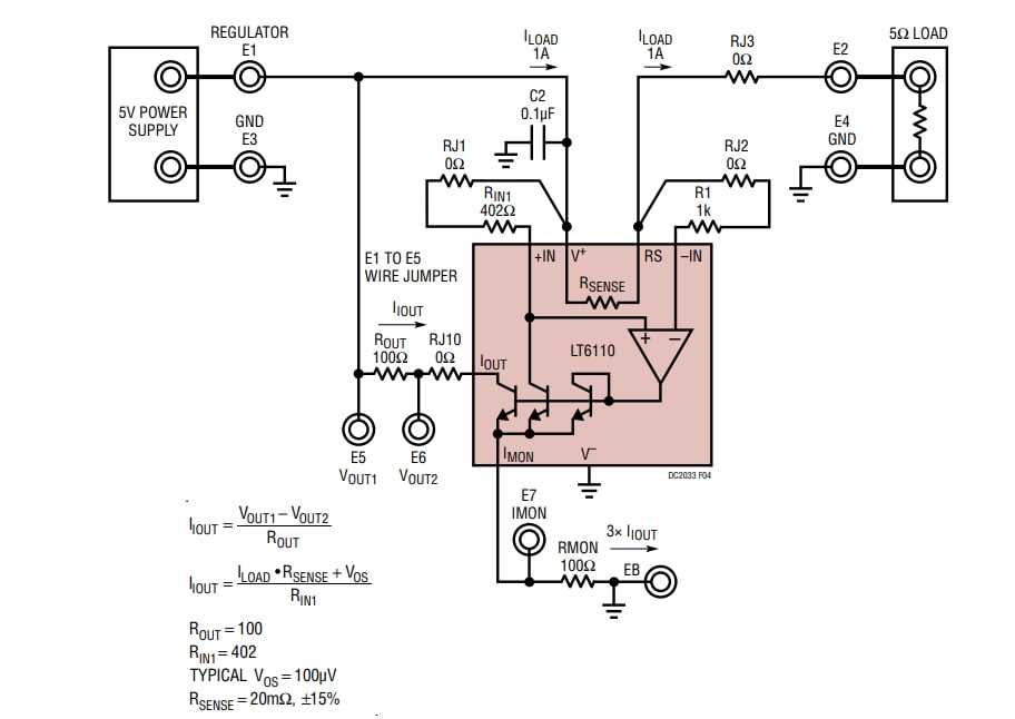
ADI LT6110演示板DC2033A A型可通过跳线配置用于LT6110,以使用内部检测电阻器、外部25mΩ检测电阻器或5.4mΩ PCB迹线检测电阻器。LT6110演示板DC2033A的默认配置设计用于LT6110使用内部检测电阻器。
规范
- 电源电压范围:2V至50V
- 放大器输入失调电压:300µV
- 电源电流:30µA
- IOUT信号带宽:180kHz
快速入门设置
快速设置电路和均衡
发布日期: 2021-01-04
| 更新日期: 2022-03-11

