Analog Devices Inc. DC2617A isoSPI™/isoCAN Arduino扩展板
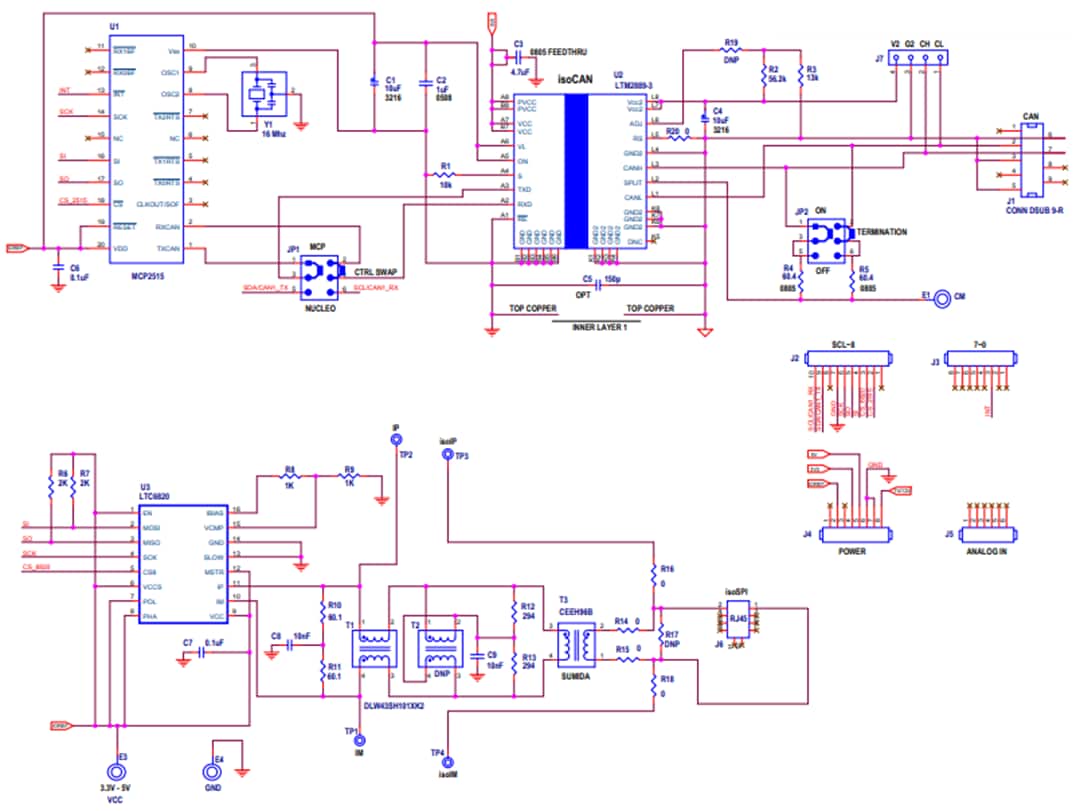
Analog Devices Inc. DC2617A isoSPI™/isoCAN Arduino扩展板在单个Arduino扩展板上集成了一个隔离式串行外设接口 (isoSPI) 和一个隔离式控制器局域网 (isoCAN) 接口。它支持Arduino兼容控制器板通过isoSPI和/或CAN总线网络进行通信。DC2617A扩展板与5.0V或3.3V逻辑控制器板兼容。DC2617A通过3.3V输出直接由Arduino控制器板供电。DC2617A包括LTC6820 isoSPI收发器和相关变压器,可在Arduino SPI端口和RJ45 isoSPI连接器之间转换。DC2617A还包括LTM2889隔离式CAN收发器,可连接到标准9引脚sub-D连接器上的CAN总线。原理图
发布日期: 2019-11-11
| 更新日期: 2024-03-05
